漫威官方给超级英雄能力数值打分,谁强谁弱一目了然!
漫威官方给超级英雄能力数值打分,谁强谁弱一目了然!
漫威英雄们孰强孰弱,大家也经常一起讨论。甚至有的时候还会吵得不可开交。今天小编就给大家带来,漫威官方给出的几位超级英雄的能力数值。
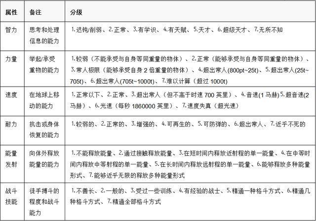
数值标准

数值标准
美国队长

智力 4 、力量 4
速度 3 、耐力 3
能量发射 1、 战斗技能 6
钢铁侠

智力 6 、力量 6
速度 5 、耐力 6
能量发射 6、 战斗技能 3
绿巨人浩克

智力 6 、力量 7
速度 3 、耐力 7
能量发射 1、 战斗技能 5
雷神

智力 2 、力量 7
速度 6 、耐力 7
能量发射 7、 战斗技能 6
蜘蛛侠

智力 4 、力量 4
速度 5 、耐力 3
能量发射 4、 战斗技能 5
死侍

智力 5 、力量 4
速度 3到7、 耐力 7
能量发射 1 、战斗技能 7
奇异博士

智力 4 、力量 3
速度 5 、耐力 6
能量发射 7、 战斗技能 7
幻视

智力 7 、力量 5
速度 4 、耐力 7
能量发射 7、 战斗技能 6
凤凰女

智力 7 、力量 7
速度 7 、耐力 7
能量发射 7、战斗技能 7
不知道官方给出的数值,大家是否满意呢?




























