中国电影消费年观影补贴超10亿!五一档的这些电影,有你想看的吗?
中国电影消费年观影补贴超10亿!五一档的这些电影,有你想看的吗?


今年是中国电影消费年
当下,第十五届北京国际电影节
正如火如荼进行中
为中国电影市场再添活力
就在本周末,备受关注的
第二十届中国电影华表奖
颁奖活动也将举办
即将到来的五一档
也已有超10部电影定档
类型多样,引人期待

2025年,中国电影市场以火热态势开局。《哪吒之魔童闹海》全球总票房进入世界影史票房前五,中国电影取得举世瞩目的成就。在即将到来的五一档,中国电影市场“含金量”十足。截至目前,已有超10部影片定档,既有《水饺皇后》《人生开门红》等预售领先的商业大片,也有《独一无二》《大风杀》等小众题材的创新尝试,充分展现出中国电影创作的蓬勃活力。
票房竞争已提前拉开帷幕。据网络平台数据,截至4月24日19时21分,今年五一档累计预售(含点映)票房突破1000万元。其中,根据“湾仔码头”创始人臧健和真实故事改编的《水饺皇后》表现亮眼,展现出强大的市场号召力。

今年五一档数量和类型都比较丰富,满足多层次观众的多样化需求。《中国电影报》副总编辑张晋锋表示,今年五一档影片创新度整体比较高。比如《水饺皇后》中,演员马丽首次不以喜剧角色出演,而是扮演有真实人物原型的大女主角色,让观众耳目一新,期待较高。比如《大风杀》风格非常独特,“警匪对抗+西部片美学”混搭,有望成为黑马。再比如《猎金·游戏》是一部金融犯罪题材,犯罪题材常见,但金融犯罪题材在大银幕上少见,对观众也有一定吸引力。
张晋锋说,今年五一档影片对地区、年龄覆盖非常充分和广泛。“像《大风杀》这种题材主打硬核类型片市场,《水饺皇后》《独一无二》聚焦现实题材更易引发情感共鸣。《人生开门红》《苍茫的天涯是我的爱》有巨大的下沉市场,而像《海底小纵队:海啸大危机》等几部动画片适合亲子观看。”

“加之中国电影消费年的启动,超10亿元的观影补贴能吸引更多观众,尤其是路人观众走进电影院。”张晋锋表示,丰富多样的影片内容,加上诚意满满的观影福利,今年的五一档将会有一个不错的成绩。
谈到中国电影消费年,张晋锋说,不光是五一档,整个中国电影市场的发展都将得益于中国电影消费年。“中国电影消费年能让电影消费慢慢变成一个经常化、常态化的消费,而且能够与餐饮、文旅等其他形式的消费相互助力。”
一 数读
关于上海的数字视野
1 上海登2024年57城
公共空间体验榜榜首
南方周末城市(区域)研究中心发布《57城公共空间体验榜2024》,以生活舒适、市民引力、市民待遇和公共空间体验4个维度为评价指标,报告显示,2024年57城公共空间体验TOP10由高到低为:上海、北京、深圳、广州、苏州、成都、南京、杭州、武汉、重庆。

2 上海市民去年平均阅读量超10本
4月20日,《2024上海市民阅读状况调查》在2025年世界读书日上海全民阅读主题活动上发布。此次报告是对上海市民阅读状况连续进行的第十三次调查,除延续基本调查,还设置未成年人阅读和城市公共阅读空间两个专题板块,为全面了解市民阅读生活提供最新观察视角。
调查显示,2024年上海市民综合阅读率达97.15%,人均阅读量超10本。数字阅读连续三年登上市民偏好阅读方式榜首,数字阅读付费行为愈发普遍。上海书展等图书交易活动受全民追捧,市民参与二手书交易热情高涨。儿童友好阅读空间受欢迎,青年群体夜读趋势初显,银发群体阅读获得感进一步提升。


数字阅读VS纸质阅读“夜读”成为都市文化生活新风尚。20-22时以52.64%的占比成为黄金阅读时段,值得关注的是,22时后仍有25.14%的市民进行阅读,其中青年群体占比近三成。
青年群体阅读数量(9.47本)在所有年龄段中垫底。超八成(82.66%)青年对自身阅读量评价偏低,阅读实际数量与自身期望之间尚存在差距,工作、阅读与生活之间的平衡仍是都市青年的当代必修课。
市民热衷于参加线下公共阅读活动,其中排名第一的是以上海书展为代表的图书交易活动,文旅商体展融合形式受到全民欢迎。
3
松江新城年内将新增
建设筹措2000套(间)保障性租赁住房
记者从“媒体看新城”集中采访·松江专场采访中了解到,根据《2025年松江新城发展行动方案》,松江新城将进一步提升高品质公共服务功能,持续推进教育、医疗、住房、商业设施等优质公共服务项目落地,满足人民群众美好生活需求。住房方面,新城年内新增建设筹措2000套(间)保障性租赁住房和400个宿舍型租赁住房床位供应,来满足新市民、城市管理建设者的住房需求。
教育和医疗资源是吸引青年人才的关键之一。松江新城今年将完成松江二中改扩建、启用华东政法大学附属高中,开工建设上海师范大学附属中学松江分校,进一步增加优质学位供应。医疗方面,推进岳阳中西医结合医院松江分院开工,完成市一南院、上海中医药大学附属松江医院、区精神卫生中心改扩建,提升新城医疗服务能级。
围绕交通方面,9台23线的上海松江站于去年12月26日正式建成通车,从这里出发,可以通达长三角区域80%以上的主要城市。今年还将加快推进谷阳南路、人民南路等穿越老沪昆铁路道路项目建设,进一步畅通新城南北向交通联系。
二 数读
青年生活方式新探索
25-34岁青年人群
是我国养宠主力人群
占比达67.1%
中国专业时尚资讯平台发布《2025年宠物时尚趋势白皮书》显示,25-34岁青年人群是我国养宠主力人群,占比达到61.7%。他们的消费决策以情感驱动为主,愿意为提高宠物生活品质、带来情感慰藉的产品付费。
据介绍,2024年,中国宠物行业规模攀升至7013亿元,预计到2028年,这一数字将跃升至11500亿元,展现出强劲的增长势头。从家庭养宠普及程度来看,中国养宠家庭渗透率达到30%+,标志着行业已从“培育期”逐步迈入“全民化阶段”。
三 数读
青年消费新观察
1
毛绒品类成为泡泡马特年度爆品
营收同比增长1289%
据泡泡玛特2024年财报,全年总营收达130.4亿元,同比增长106.9%,其中港澳台及海外营收占总营收38.9%,东南亚市场成海外市场主要增长点,营收同比增长619.1%。毛绒产品成为年度爆品,营收同比增长1289%。

2
集换式卡牌龙头卡游
2024年营收突破百亿达100.57亿元
曾被视作小学生社交货币的卡牌龙头企业,又提交上市申请了。4月14日,卡游有限公司(简称“卡游”)更新招股书,继续推进港交所主板上市进程。
有人调侃道,“卡游要被小学生们买上市了”。
伴随着近年来国内“谷子文化”的大热,作为集换式卡牌龙头的卡游,其2024年营收突破百亿达到100.57亿元,经调整净利润为44.66亿元。2024年它的市场份额不仅在中国泛娱乐玩具行业集换式卡牌(特定主题的实体卡、可供消费者收藏、交换或畅玩)领域中排名第一(71.1%);也在泛娱乐产品、玩具行业均排名第一。
作为参考对比的是,2024年泡泡玛特营收为130.4亿元,净利润为31.25亿元。
卡游的主要产品是集换式卡牌,除此之外还有卡牌人偶、徽章、立牌、集换式卡牌收藏册及贴纸等其他产品类别,笔、本册等文具。

和泡泡玛特相似,卡游赚钱,主要靠的也是IP。
2024年,卡游拥有10个单独收入破亿的IP(同期泡泡玛特收入破亿IP的数量为13个),奥特曼、小马宝莉、叶罗丽、卡游三国、斗罗大陆动画、蛋仔派对、火影忍者、咒术回战、名侦探柯南、哈利波特等70个IP都在卡游旗下。
其中,前五大IP(未披露详细数据,《雷报》根据招股书推测进入历年TOP5的IP包括奥特曼、叶罗丽、蛋仔派对、小马宝莉、火影忍者、斗罗大陆动漫、咒术回战、卡游三国)贡献了接近9成的营收。
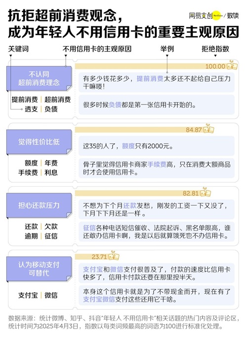
3 信用卡主力军
仍是80后和95前
近几年,中国信用卡的总量屡创新低。
自2022年第三季度开始,信用卡和借贷合一卡总量九季度连跌,到2024年末仅剩7.27亿张。换言之,两年半时间里8000万张信用卡蒸发了。

根据2022年金融数字化发展联盟调查,当下信用卡持卡人平均个人月收入超过一万元,主力军仍是80后和95前。
央行每年的储户问卷调查结果显示,受访者选择“更多储蓄意愿”的比例从2018年的44.1%上涨到2024年的61.4%,涨幅接近40%。

四 数读
社会热点数字观
1 美国苹果商店购物应用榜
中国跨境电商APP占据前三
近日,敦煌网(DHgate)、Temu 和 Taobao 等中国跨境电商平台在美国大火。以敦煌网为例,4月13日在苹果商店的单日下载量峰值相比前一日增长近18倍。据敦煌网透露,共有97个国家交易额增速超过100%,其中交易额贡献度最高的前五个国家为美国、英国、加拿大、法国、澳大利亚。
敦煌网早在2004年创立,是一家为中小企业提供 B2B 跨境线上交易服务的网站。据澎湃新闻,美国宣布“对等关税”之前,敦煌网在美区 APP Store 免费应用总榜上长期处于300名左右。4月11日,敦煌网启动了“关税护航计划”,对于坚持 “商品不涨价” 的商家给予支持与帮扶。

与此同时,敦煌网在美区苹果应用商店排行榜上的排名开始飙升。据点点数据,从4月11日到4月13 日,敦煌网在购物榜排名上升了28名;4月14日,敦煌网登顶购物应用榜,并持续榜首至今;4月15 日,该应用在总榜上攀升至第二位,仅次于 ChatGPT。
4月13日至17日,家电、户外运动、宠物用品、发制品、健康与美容、数码摄影、安防等品类同比上周 GMV 显著增长。家电增幅达962%,是增长最多的品类。从中国发往美国订单量最高的 100 种商品来看,美国消费者偏爱中国生产的宠物用品、服装、鞋子、包和电子类产品等。

2 五一深度旅游目的地
TOP10出炉
五一出游高峰将从4月26日前后开始,如节后请假4天甚至可“拼”出11天长假。美团旅行数据显示,目前四五线城市、少数民族自治州、祖国边境线等小众、秘境目的地机票搜索热度快速上涨,新疆博乐、云南腾冲、青海祁连县等原本“小众”的目的地,今年五一机票热度同比上涨均超100%。

去新疆博乐、塔城、昭苏等地感受边境风光,去云南腾冲徒步热带雨林,去青海海北藏族自治州祁连县看皑皑白雪,去贵州黔南州和云南德宏州探秘少数民族秘境村寨,去山西忻州看传承千年的繁峙县壁画……
美团旅行数据显示,截至4月中旬,新疆、贵州等旅游大省五一假期文旅预订增速均超50%。4月上旬以来,“五一假期出游”搜索量同比上涨超500%,“五一旅游景点”搜索量上涨167%,五星酒店热度上涨近40%。00后则成为最积极搜索五一旅游的人群,占比接近30%。
3 人工智能行业被调查者
职业安全感最高
脉脉高聘人才智库发布《2025春招职场安全感洞察》显示,2025年1-2月,新经济行业人才供需比为2.27,超2人竞争1个岗位。新经济行业被调查者职场安全感平均分为6.03分。从行业看,人工智能(6.92分)、新能源(6.72分)、新生活服务(6.60分)等行业被调查者职场安全感较高,游戏(5.86分)、新教育培训(5.85分)、互联网(5.67分)等行业被调查者职场安全感较低。从岗位看,金融与投资类(6.80分)、机械/电气工程类(6.58分)等岗位被调查者职场安全感较高,产品与运营类(5.84分)、设计类(4.89分)等岗位被调查者职场安全感较低。




沪团团来送福利啦!青春上海独家精美徽章共3款,你心动了吗?
想要想要!如何才能获得呢?
点亮本文【在看】与,并在评论区留言互动;当【在看】数达到200时,评论点赞第一的小伙伴将免费获得一套徽章哟~

来源:央视新闻、上海市青少年研究中心、解放日报、网易数读、澎湃美数课、POP趋势、DT商业观察等
部分来源:青年报·青春上海记者 陈泳均
责任编辑:张家宁
校审:姚佳森
终审:沈蔚

点亮
↓↓↓




























