简单论述六西格玛管理方法(超详细的6西格玛管理教程)
简单论述六西格玛管理方法(超详细的6西格玛管理教程)

一、六西格玛管理的起源与发展
近几年来,一股六西格玛管理的风暴正席卷全球,六西格玛这种新的管理方法在世界许多顶级组织内开始流行,并使这些组织取得了辉煌的成就。
20世纪80年代摩托罗拉公司创建了六西格玛管理的概念和相应的管理体系,并全力应用到公司的各个方面,从开始实施的1986年到1999年,公司平均每年提高生产率12.3%,不良率只有以前的1/20。
由于质量缺陷造成的费用消耗减少84%,制作流程失误降低99.7%,因而节约制造费用总计超过110亿美元,公司业务。利润和股票价值的综合收益率平均每年增长17%。六西格玛管理在美国通用(GE)公司更是得到发扬光大,从1996年1月开始实施六西格玛管理,销售业绩利润每年一直都以两位百分比快速增长,例如1999年通用公司利润为107亿美元,比1998年增长了15%,其中,实施六西格玛而获得的收益达到了30亿美元。同样,六西格玛管理在联信。ABB。东芝。三星等组织中也获得巨大成功,甚至一些服务领域的组织如花旗银行。迪斯尼。希尔顿酒店等,通过引入六西格玛管理,给顾客和股东带来极大的收益。

武钢多年来坚持不懈地推进管理创新,从推行全面质量管理。贯彻ISO9000族标准到引入并实践卓越绩效模式标准,使产品质量和经济效益同步提高。为了持续地提高过程控制能力,增强顾客满意,武钢从2003年上半年开始引进六西格玛管理方法,在中国质量协会有关专家的指导下,以钢铁主体为试点,正在推行六西格玛管理。经过近二年多的推行实践,对六西格玛管理有了一些认识,论文就组织如何成功实施六西格玛管理进行分析。
什么是六西格玛?
σ是一个希腊字母,在统计学里用来描述正态数据的离散程度。目前,在质量管理领域,用来表示质量控制水平,若控制在3σ水平,表示产品合格率不低于99.73%;若控制在6σ水平,表示产品不合格率不超过0.002ppm,也就是每生产100万个产品,不合格品不超过0.002个,考虑1.5倍漂移,不合格率也只有3.4ppm,接近于零缺陷水平。
20 世纪 60 年代,日本从美国引入了质量控制的思想,先后多次邀请美国著名质量管理大师戴明。朱兰等去日本传授质量管理思想,同时,日本组织认真学习,开创性的实施,使产品质量有了大幅度的提升。
到了 20 世纪70年代末。80年代初,日本产品凭借过硬的品质,从美国人手中抢占了大量的市场份额。美国的摩托罗拉公司在同日本组织的竞争中,先后失去了收音机。电视机。半导体等市场,到了1985 年公司濒临倒闭。面对残酷的竞争和严峻的生存形势,摩托罗拉公司痛定思痛,得出了这样的结论:“摩托罗拉失败的根本原因是其产品质量比日本组织同类产品的质量差很多”。公司高级领导层决定向日本组织学习,以全面提升产品品质。当时,根据休哈特的理论,质量水平达到三西格玛最为经济科学,包括日本组织在内的组织一般都把三西格玛水平作为追求的目标。
为了减少质量波动,显著提高产品质量,摩托罗拉公司雄心勃勃地提出了产品质量要控制在6σ水平上,这就是六西格玛管理方法的由来。

六西格玛管理的科学内涵
目前所讲的六西格玛管理方法已进化为一种基于统计技术的过程和产品质量改进方法,进化为组织追求精细管理的理念。六西格玛管理的基本内涵是提高顾客满意度和降低组织的资源成本,强调从组织整个经营的角度出发,而不只是强调单一产品。服务或过程的质量,强调组织要站在顾客的立场上考虑质量问题,采用科学的方法,在经营的所有领域追求“无缺陷”的质量,以大大减少组织经营全领域的成本,提高组织的竞争力。组织实施它的目的是消除无附加值活动,缩短生产周期,增强顾客满意,从而增加利润。六西格玛管理将组织的注意力同时集中在顾客和组织两个方面,无疑会给组织带来诸如顾客满意度提高。市场占有率增加。缺陷率降低。成本降低。生产周期缩短。投资回报率提高等绩效。
六西格玛管理的特点
(1) 是以顾客为关注焦点的管理理念
六西格玛是以顾客为中心,关注顾客的需求。它的出发点就是研究客户最需要的是什么?最关心的是什么?比如改进一辆载货车,可以让它的动力增大一倍,载重量增大一倍,这在技术上完全做得到,但这是不是顾客最需要的呢?因为这样做,成本就会增加,油耗就会增加,顾客就不一定想要,什么是顾客最需要的呢?这就需要去调查和分析。假如顾客买一辆摩托车要考虑30个因素,这就需要去分析这30个要素中哪一个最重要,通过一种计算,找到最佳组合。因此六西格玛是根据顾客的需求来确定管理项目,将重点放在顾客最关心。对组织影响最大的方面。
(2) 通过提高顾客满意度和降低资源成本促使组织的业绩提升
六西格玛项目瞄准的目标有两个,一是提高顾客满意度。通过提高顾客满意度来占领市场。开拓市场,从而提高组织的效益。二是降低资源成本。通过降低资源成本,尤其是不良质量成本损失COPQ(COST OF POOR QUALITY),从而增加组织的收入。因此,实施六西格玛管理方法能给一个组织。一个组织带来显著的业绩提升,这也是它受到众多组织青睐的主要原因。
(3) 注重数据和事实,使管理成为一种真正意义上基于数字上的科学
六西格玛管理方法是一种高度重视数据,依据数字。数据进行决策的管理方法,强调“用数据说话”。“依据数据进行决策”,“改进一个过程所需要的所有信息,都包含在数据中”。另外,它通过定义“机会”与“缺陷”,通过计算DPO( 每个机会中的缺陷数〉。DPMO( 每百万机会中的缺陷数 ),不但可以测量和评价产品质量,还可以把一些难以测量和评价的工作质量和过程质量,变得像产品质量一样可测量和用数据加以评价,从而有助于获得改进机会,达到消除或减少工作差错及产品缺陷的目的。因此,六西格玛管理广泛采用各种统计技术工具,使管理成为一种可测量。数字化的科学。
(4) 是一种以项目为驱动力的管理方法
六西格玛管理方法的实施是以项目为基本单元。通过一个个项目的实施来实现。通常项目是以黑带为负责人,牵头组织项目团队通过项目成功完成来实现产品或流程的突破性改进。
(5) 实现对产品和流程的突破性质量改进
六西格玛项目的一个显著特点是项目的改进都是突破性的。通过这种改进能使产品质量得到显著提高,或者使流程得到改造。从而使组织获得显著的经济利益。实现突破性改进是六西格玛的一大特点,也是组织业绩提升的源泉。
(6) 遵循 DMAIC 的改进方法
六西格玛有一套全面而系统地发现。分析。解决问题的方法和步骤,这就是 DMAIC 改进方法。即:
aO (Define)项目定义阶段
bM (Measure)数据收集阶段
cA (Analysis)数据分析阶段
dI (Improve) 项目改善阶段
eC (Control) 项目控制阶段

(7) 强调骨干队伍的建设
六西格玛管理方法比较强调骨干队伍的建设,其中,倡导者。黑带大师。黑带。绿带是整个六西格玛队伍的骨干。对不同层次的骨干进行严格的资格认证制度。如黑带必须在规定的时间内完成规定的培训,并主持完成一项增产节约幅度较大的改进项目。
六西格玛管理与ISO9000标准的关系
ISO9000标准与六西格玛管理是当代组织管理中较为前沿的管理方法之一,优秀组织在追求卓越经营管理模式时,需正确处理两者之间的关系。
ISO9000:2000版标准和六西格玛管理的管理原则有许多共同之处。比如,它们都强调:组织必须面向顾客,以顾客为关注焦点;过程的观点,视任何工作为流程;强调组织领导积极参与质量管理的重要性,提倡全员参与;持续改进的思想;广泛地应用统计工具;基于数据决策等等。ISO9000标准和六西格玛管理并不存在互相替代的关系,二者之间既有许多相同之处,也有许多不同之处,对于组织的质量管理而言,前者是基础,后者是在这个基础上的超越。一个追求卓越的组织应该是博采众长,兼容并蓄的,武钢就做到了二者较好地融合。
ISO 9000标准在组织实施质量管理中的作用
改进和完善后的2000版ISO9000标准,更加明确了最高管理者职责,这使得组织实施ISO9000标准的过程能够更加顺利,有了更多的成功的保障。
ISO 9000:2000质量管理标准强调以顾客为关注焦点,重视顾客沟通,着力于增强顾客满意度。这里“顾客”既包括组织外部的顾客,又包括组织内部的顾客,作为下工序的部门。组织或个人都是其上工序的顾客,组织必须同时提高内。外部顾客的满意度。可以用一个简单的循环来说明内。外部顾客对于组织的重要性和他们之间的关系:组织向客户提供好的产品和服务,客户满意了,于是订单增多,组织扩大销售,收益增长,这样员工有机会获得满意的待遇。工作环境和成就感等,于是工作更加努力,产品质量更好,物美价廉,使得组织获得更高的客户满意度。
ISO 9000标准有着很强的实用性和指导性,它对产品实现的所有过程及其监视与测量过程都作了规定。这些过程包括:设计开发过程。采购过程。生产和服务提供过程。检验和试验过程。搬运过程。贮存过程和交付后的服务过程等。这些都是组织经营活动的各个环节和阶段。ISO 9000:2000质量管理标准要求组织必须进行持续的质量改进。随着组织的不断变化和发展,不可避免地会出现一些新的矛盾和问题,现有的质量管理体系可能已经无法彻底、合理地解决。如果组织在取得ISO 9000认证后就一直保持现状不变,那么,当初成功实施的质量管理体系最终就会失去作用,组织也会逐渐在竞争中失去优势。
回顾ISO 9000标准本身的历史演变和发展,也经历着持续改进的过程。正因为如此,ISO 9000标准才没有被淘汰,反而得到世界越来越多的组织的承认和青睐。持续改进是ISO9000:2000质量管理标准的精华所在。ISO 9000:2000质量管理体系可以帮助组织规范经营运作环节,减少失误和纠纷。但是,组织的质量管理体系建设不能一劳永逸。持有了ISO 9000标准认证证书,只说明组织在按照ISO9000标准规定的模式运作,其管理水平达到了一个最基本的水平,能够为顾客提供保证质量的产品和服务。组织如果要通过质量管理体系来提升组织的管理水平和综合竞争力还需融合其他先进的管理方法。
六西格玛管理的管理精髓
σ(西格玛)是一个反映数据特征(标准差)的希腊字母,现在不仅仅是单纯的统计标准差的含义,而被赋予了更新的内容。现在我们谈的六西格玛不仅指过程或产品业绩的一个统计量,更是指组织业绩改进趋于完美的一个目标,是能实现持续领先的一个管理系统。
应该说对质量的检测等说法从古代就已经产生了,但真正质量管理开始成为一种科学是在20世纪初期。随着生产越来越复杂,生产成本的提高,在20世纪40年代出现了统计质量控制。到20世纪60年代,前任通用电气质量总监,通用系统公司总裁ArmandV. Feigenbaum 写了名为《全面质量管理》(《Total Quality Control》)的书,提出了全面质量管理的观点。
日本在20世纪70至80年代运用全面质量管理非常成功,经济发展很快。与此同时,从20世纪70年代到80年代,摩托罗拉在同日本的竞争中先后失掉了收音机。电视机。BP机和半导体的市场。1985年,公司面临倒闭。激烈的市场竞争和严酷的生存环境使摩托罗拉的高层领导得出了这样的结论:“摩托罗拉失败的根本原因是其产品质量比日本同类产品的质量差很多”。于是,在其CEO的领导下,摩托罗拉开始了六西格玛管理之路。由于其六西格玛运动,摩托罗拉不久就得到了外界的认同,1988年摩托罗拉成为第一个获得颇具影响的波多里奇国家质量奖的公司。经过10年的努力,到1997年,摩托罗拉销售额增长5倍,利润每年增加20%,实施六西格玛管理法带来的节约额累计达140亿美元,股票价格平均每年上涨21.3%。
在摩托罗拉获得成功之后,通用电气和联合信号等国际大公司也纷纷采用六西格玛管理法,并且也取得可喜的成绩。其中通用电气公司(GE)也在全公司积极推行“六西格玛”并取得了市场价值第一的卓越业绩,推行六西格玛到1998年,已经节省7.5亿美元,到1999年底,已节省15亿美元,2000年有25亿美元的回报,这使六西格玛管理应用实践不断推广。

六西格玛管理的最大魅力就在于它能够帮不同行业。不同发展阶段。不同状况的组织提高效益。对于追求顶尖级。世界级的大公司,六个西格玛是卓有成效的,可以让公司锦上添花,如通用电气(GE)公司;对于正处于变革中的组织,六个西格玛是助推器,可以让公司尽快步入良性循环的轨道;对于那些正为存在的诸多问题头疼的公司,六个西格玛可谓是雪中送炭,可以让公司获得新的生命力。
六西格玛管理是过程能力的测量方法,是解决问题的方法论,提高过程的可靠性和可预测性,并以价值为基础的一全面且具弹性的系统,可用于获取。维持和扩大组织的成功。六西格玛管理的成功导入,以全员参与,倡导团队合作,致力于创新与改善,提高顾客满意度。六个西格玛管理的驱动要素,在于洞悉顾客之需,基于事实。资料和统计分析,以及关注业务流程的管理。改善和创新。
ISO9000标准和六西格玛管理的关系
(1) ISO9000标准和六西格玛管理的目的是不一样的
六西格玛管理是关于组织经营业绩改进的管理战略和获得突破性改进的科学的方法论。而ISO9000标准是关于质量管理体系的一个标准,是质量管理体系建设的基本要求,它告诉组织在建设质量管理体系时,应该考虑的要求和基本方面。许多组织已经通过了ISO9000标准的认证,而这个认证仅向人们表明,组织的质量管理体系达到了ISO9000标准的基本要求。因此,六西格玛管理和ISO9000标准是用于不同的目的。
但是,两者在一个组织中是完全可以很好的融合的。对一个已经按ISO9000标准建立质量管理体系的组织来说,可以通过六西格玛管理的实施,来提升质量管理体系的有效性。提升质量管理的水平,几乎是所有已经取得了ISO9000标准质量管理体系认证的组织的需求。而六西格玛管理可以帮助组织在质量管理体系。管理职责。资源管理。产品实现和测量。分析和改进等领域产生很好的管理效果,比如,测量。分析和改进方面,ISO9000标准中只提出了持续改进过程的一般框架和要求,并没有提出具体的实施模式。每个组织都会有自己的过程方法和体系。而在这方面,六西格玛管理为组织提供了一套优秀的过程改进模式,六西格玛的DMAIC流程,以及流程中提供的工具和方法,对组织实现ISO9000标准的要求提供了很好的解决办法。
(2) ISO9000标准为六西格玛管理的实施提供了基础平台
ISO9000标准是将管理过程规范化的非常好的手段,它的应用在很大程度上促进了组织流程的规范管理,对质量管理体系的运行起到了很好的保持作用。而在实施六西格玛管理的过程中,也非常需要有这样一个保持体系。特别是在六西格玛管理项目结束之后,它需要不断保持其效果,才能持续地产生收益。在这方面,需要依据ISO9000标准建立的质量管理体系给予有价值的支持。用ISO9000标准的基本要求,也可以规范组织的六西格玛管理推进工作,使六西格玛管理体系化,从而促进六西格玛管理成为组织日常工作的一部分,而在组织中很好的保持下来。

但ISO9000标准和六西格玛管理之间决不是互相替代的关系。并不是有了ISO9000标准质量管理体系就不必推行六西格玛管理,或者搞六西格玛管理就可以取代ISO9000标准质量体系。事实上,当组织将它的质量管理与ISO9000标准以及六西格玛管理很好地融合在一起的时候,会发现它们是相互支持。相互补充和相互协调的,将它们充分融合所建立的综合管理体系,将使组织在保持和改进的循环中稳步的提升其管理水平。
当然,我们要强调说明的是,六西格玛是关于组织经营业绩改进的战略,在组织中,它所覆盖的领域和关注的改进点,比ISO9000要广泛得多。它对组织的影响的回报也将远大于ISO9000的实施。
(3) ISO9000标准是组织进入国际市场的“准入证”,六西格玛管理则是组织“入住”国际市场的“通行证”
在激烈的市场竞争中,许多国家为了保护自身的利益,设置了种种贸易壁垒,包括关税壁垒和非关税壁垒。随着贸易保护主义和各国对关税的抵制,保护的天平已从关税壁垒一侧倒向了非关税壁垒,而其中非关税壁垒主要是技术壁垒。为了消除贸易技术壁垒,出口商除应按国际标准组织生产外,还要符合质量认证的要求,即符合产品认证和ISO9000标准质量管理体系认证的要求。所以取得ISO9000标准认证证书等于组织得到了进入国际市场的通行证。但是,一个组织如果要想长期。稳定地在国际市场里占有一席之地,仅仅依靠ISO9000标准认证是不够的。
通过ISO9000标准认证只能证明组织已经具备保证本组织生产或提供的产品或服务达到国际基本标准的能力,但这种能力是否能长期保持下去,还需要组织对本组织生产或提供的产品和/或服务以及组织质量管理体系进行持续改进,因此,组织还需采用一些有效的质量管理方法,以确保组织质量得到持续改进,而六西格玛管理是众多质量管理方法中非常优秀的一种方法。如前所述,国外许多大公司和中小型组织都已经采用六西格玛管理,为了在国外市场中生存和发展,我国组织在积极进行ISO9000标准质量管理体系认证的同时,还应该尽可能在本组织中推行六西格玛管理,只有这样,才能够在激烈的国际市场竞争中立于不败之地。
武钢推行六西格玛管理的基本做法
进行分层次、分系统的培训
六西格玛管理是领导承诺的全面质量管理,为了有效地推进六西格玛管理,武钢管理层利用两天时间请中质协的专家进行封闭式培训;专业部门领导带队到国内的组织去参观学习。宝钢自2003年由IBM公司指导做“六西格玛项目”以来,2003年共计划67个项目,完成60个项目,创效3亿元;2004年计划并完成106个项目,并将“六西格玛管理”纳入组织文化及公司方针目标。冶金行业除宝钢外,韶钢。太钢等也在推行六西格玛管理。这些说明了“六西格玛管理”已逐步被我国钢铁冶金组织认同。在认真学习“六西格玛管理”理论,了解国内外成功运用该方法经验的基础上,武钢确定三炼钢厂。热轧厂。大型厂和轧板厂作为试点单位。
2004年3月,武钢请中质协的专家对公司级领导和二级单位高。中层领导进行了为期一周的六西格玛管理知识培训。4月份,又请广州今朝科技公司黑带大师级专家在公司举办的六西格玛管理高级研讨班授课,对公司选拔的六西格玛管理骨干30多人进行了封闭式培训,为项目正式启动提供了人力资源方面的保证。

六西格玛项目的选定与推进
武钢六西格玛管理的“DMAIC”模式,即以项目为载体,每个项目分“D-定义。M-测量。A-分析。I-改进。C-控制”五个阶段推进的模式。导入方式为:项目培训与项目实施结合进行,因此六西格玛培训过程实际上也是项目实施过程。DMAIC五个阶段,每个阶段第一周集中培训。其余三周学员在岗位进行项目实践,两次培训间进行一次辅导,持续4~6个月,每个黑带不间断地边学边做,每一阶段都对项目进展情况进行检查回顾。培训目标:完成一个六西格玛黑带项目,按项目计划给组织创造50万元以上的财务收益。
2004年5月份,中质协专家对三炼钢厂。热轧厂。大型厂和轧板厂的领导和技术人员进行了筛选项目的专门培训。对选定六西格玛项目的原则。方法。流程步骤,以及筛选标准和工具进行讲解。确定了14个“六西格玛管理”项目(三炼钢9个。一热轧3个。大型厂1个。轧板厂1个)。所选项目都紧密结合公司发展方向,如热轧厂围绕硅钢。HiB钢。降废减损;三炼钢厂围绕降废。降低消耗。提高产能等;大型厂围绕提高高线产品质量;轧板厂围绕提高常化一次性能合格率等等。
武钢大型厂实施六西格玛管理做法
武钢大型厂高速线材生产线是武钢在国家“九五”期间筹资10亿建立起的国家重点工程,在国内冶金行业中第一次轧制出钢中极品---钢帘线,填补了国内空白。高线在过去7年的生产中已取得了较好的成绩:质量方面,SWRM8。H08。WDT47A。45#等多个“双高”品种获得国家产品实物质量金杯奖;产量方面,年产量从40万吨稳步上升到70万吨;市场方面,以SWRH82B(制预应力钢铰线用)。72A-L(制钢帘线用)为代表的50多个“双高”新品种已实现批量生产,市场前景良好。但是,自2002年以来,高线效益品种钢的订货量增长缓慢,用户对产品质量异议量有所增加。因此,大型厂决定把提高高线产品质量作为试点的项目。按六西格玛管理的五步循环改进法:定义(Define)。评估(Measure)。分析(Analyze)。改进(Improve)。控制(Control)方法,或称为DMAIC方法,本次改进工作开展如下:
(1) 定义顾客需求(Define)
确定目标为:以降低中间轧废提高正品率和成材率,快速向用户交付产品,提高用户满意度,攻关目标值为:正品率由<93%提高到>96%。(合格率提升到>99.45%的水平)
(2) 评估当前绩效(Measure)
大型厂搜集了2003年高线轧钢废钢支数,并针对工艺废钢和设备废钢进行了分类统计如下表:
表4.2 大型厂2003年高线轧钢废品统计表

对现状评估如下:
抽样次数 正品数 正品率(%) 每百万次产品缺陷次数DPMO 合格率(%) σ绩效值
333344 307543 92.26 220016 99.01 3.21σ
由上表中的数据得知,高线一级品率的σ绩效值为3.21σ,属于中间层次的σ绩效值,亦说明在高线提高成材率上我们有许多的工作可以做,用户的满意度可以进一步的提高。从上表统计数据我们可以看出,设备因素所造成的废钢是次要的,占34%。而主要的是工艺因素废钢,占72%。为此,大型厂应用六西格玛管理确定:以降低工艺因素的中间轧废作为提高一级品率和成材率的优先次序予以解决,攻关目标值为:正品率由<93%提高到>96%。(合格率提升到>99.45%的水平)
(3) 原因分析(Analyze)
A 由于人员的经常变动,操作水平的参差不齐,加上工作态度不认真,责任心不强,是造成堆钢的根本原因。
B 操作人员导卫安装方法不当,造成导卫磨损严重或搭铁,而又不能及时发现处理,是造成堆钢的又一大问题。
C 操作人员在设置辊缝时不正确。后果是:辊缝大,轧件尺寸大,进口导卫损坏,堆钢;辊缝小,轧件尺寸偏小,下一机架进口导卫不能有效夹持倒坯堆钢,
D 轧件变形量增大,变形阻抗力随之增大,造成辊环局部温度快速增高而爆裂堆钢。
E 由于辊环的安装不正确,错辊,或者在轧制过程中卸压,也是导致堆钢的原因;冷却水中的夹杂,堵塞冷却水管,致使冷却强度降低导致辊环爆裂而堆钢;
F另外在设备上也有可能出现问题。比如:立式活套机构故障。侧活套进入口导轮的调整,油气润滑以及活套扫描仪(HMD)不正常也会导致堆钢;
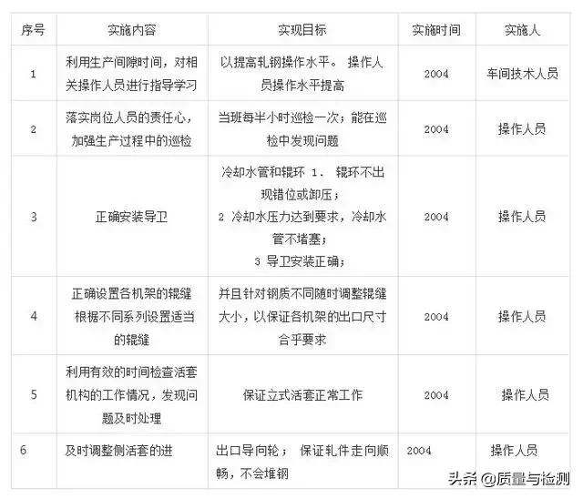
(4) 改进措施(Improve)
A 实行竞争上岗制度,对岗位实施兼并和优化组合,组成工作上的互补。
B 严格实行经济责任制考核,落实分解责任到岗位到个人。.
C 推行和全面实施标准化作业,制定和完善工艺调整办法,纳入B标准管理。
D 在全线岗位推行生产过程控制, 落实公司工序控制点的检查。加强轧线各机架间变形量的控制,防止轧件变形阻力过大而堆钢。
E 推行全面设备点检制度落实。正确安装辊环。导卫及冷却水管,并在停机时着重检查。
F 长期性培训计划,锻炼大工种作业能力,配合机动。电气人员对立式活套等设备进行检查,确保其工作状态完好。
表4.3对策实施进程表

(5)控制实施(Control)
A 成立以车间主任为组长的培训小组,制订详实的培训计划,提高轧钢人员的技术水平。
B 车间技术人员加大对生产岗位的工艺纪律检查力度,保证生产过程的有效控制。
C 落实上线的备品件的装配到位,导卫。水管。辊环质量符合轧线要求,完善统计台帐。
D 辊缝设置纳入综合管理,生产数据记录可查。
E 加强控制和抽检,保证活套工作正常。
F 实施全线生产过程控制,保证轧件走向顺畅。
2004年我们制定对策并严格按照实施后,取得了明显效果。下图是我们对2004年6月至12月废钢情况的统计。
表4.4 大型厂2004年6~12月份废品统计表

通过抽样,现状评估表:
抽样次数 正品件数 正品率(%) 每百万次产品缺陷次数DPMO合格率(%) σ绩效值
84837 81723 96.33 38130 99.47 4.87σ
(6)武钢大型厂实施六西格玛管理的成效
(1) 由于6σ的成功应用实施,高线正品率由92.26%升到96.33%(合格率提升到>99.45%的水平),工艺废钢比率由72%下降到61%,绩效明显。
(2) 提高了高线设备的作业率和产品的成材率的质量指标的进一步提高,产能优势得以进一步提高。
(3) 质量指标的提升为我们的合同兑现和及时迅速交货提供了保障,给用户的满意度增加。
(4) 轧制废品的减少,使高线的生产成本降低,产品的市场竞争力加强,拓展了高线的市场占有率。
(5) 以顾客为中心的策略和持续的6σ管理法的应用改进,市场反应良好,顾客回头率提高,高线的订货量持续增长。
经济效率计算:
创造效益=直接效益+间接效益
直接效益=年产量(吨)×正品提高率×正材与废钢差价(元)
=700000×(96.33%-92.26%)×600
=1709.40万元
间接效益=废钢处理时间(按考核指标5小时/月*12月/年=60小时)×小时产量(吨/小时)×吨钢效益(元/吨)
间接效益=60×120×600=432万元
创造效益=1709.40+432=2141.4万元
武钢成功推行六西格玛管理的实践体会
在实施六西格玛管理中应避免的认识上的误区
(1) 误区之一:只有优秀的组织才能成功地实施六西格玛管理
我国的许多组织在推行六西格玛管理方法时,普遍存在一种担忧:六西格玛管理是国外优秀组织采用的方法,而国内的组织科学管理基础薄弱,许多基础的管理工作都没有做好,不一定具备推行六西格玛管理的条件。存在这种担忧是可以理解的,但是,我们知道,六西格玛管理是一种管理的理念和方法,不再是一种单纯的质量指标,它的核心思想是过程的优化,通过提高组织核心业务的过程能力,使过程的输出与顾客的期望之间的偏差降至最低,从而有效减少过程中因弥补缺陷而造成的成本和生产周期的损失,同时,显著地提高顾客满意度和组织的收益。因此,是否能够成功实施六西格玛管理与组织目前的质量水平关系不大,“只有优秀的组织才能成功实施六西格玛管理”的认识是不正确的。
不论是管理基础好的组织还是管理基础相对薄弱的组织,也不论是大组织还是小组织,在推行六西格玛管理战略时,都需要有一个成长的过程,需要在这个过程中构建实施六西格玛管理的基础,使自己不断具备将六西格玛管理推向深入的条件。国内管理水平。质量水平较低的组织更应在总结优秀组织推行成功的经验的基础上,实施六西格玛管理管理理念和管理方法,给自己提供了一种自我升华的阶梯和机会。
(2) 误区之二:实施六西格玛管理关键在于统计技术的应用
我国组织在推行六西格玛管理中普遍存在的一个认识上的误区就是:实施六西格玛管理关键在于统计技术的应用,其结果是六西格玛管理推进变成了大规模的统计技术培训。诚然,由于我国质量管理发展的历程中,跨越了统计技术阶段,统计技术的应用成为组织的一个非常薄弱的环节,无论在贯彻ISO9000标准还是在组织其它的质量改进活动中,许多组织都希望提高统计技术的应用水平。
六西格玛管理确实与统计技术的应用有着密切的关系,它是一种基于统计技术的过程和产品质量改进的方法,大量运用统计技术是其一个非常明显的特点。统计技术就好像大黑带。黑带手中的显微镜,它可以帮助他们把工作重点放在问题的解决上,但这并不意味着实施六西格玛管理的关键在于统计技术的应用,笔者认为关键在于做好实施六西格玛管理的策划工作。
不容质疑,再好的统计技术工具不与改进行动相结合,是不会产生作用的,说到改进行动自然就想到了改进程序,这就要做好策划工作,解决好实施六西格玛改进活动中的5W1H问题,只有策划充分我们才能把正确的事一次做正确。因此,组织策划推进六西格玛管理要与组织的经营管理相结合,特别是要与组织的经营战略相结合,只有从战略的层面来考虑何时。何地。何人。做什么和应用什么统计工具做的问题,才能给组织带来好的回报。而这些决不是统计技术所能解决的问题。
(3) 误区这三:实施六西格玛管理就是选项目做项目
六西格玛管理方法是基于项目来实施的,组织在刚开始导入六西格玛管理时,是以能够为领导关注的。大家共识的。影响大的。较易成功的六西格玛项目为开端的,并取得了显著成效。但由此而将组织实施六西格玛管理活动等同于选项目。做项目,这种认识是错误的。不全面的。
组织实施六西格玛管理活动的一个基本环节就是根据组织不同阶段的经营战略,选定六西格玛管理项目,并组织实施。但这不是推行六西格玛管理活动的全部,六西格玛管理工作还包括其他重要内容,从早期构建六西格玛管理支持基础,包括组织经营过程的架构。量化业绩测量体系的建立。组织文化的变革等来支持六西格玛管理的实施,到中期将推进六西格玛与组织的发展战略结合,再到将六西格玛理念融入到组织的日常工作和员工的行为方式中,成为组织文化的一部分,这些都超过了六西格玛项目所涉及的范围。
六西格玛管理之所以被称为一种战略方法,是因为它应用于组织的战略层次,它要使每一个改进项目紧密地与组织的发展战略结合起来。因此,六西格玛管理的外在表现是大规模的群众做项目的“运动”,实质上是组织追求精细管理的一种战略,一套正确做事的方法。
组织推行六西格玛管理成功的必要因素
由于实施六西格玛管理,能够给组织带来丰厚的回报,因此,它受到了众多组织的喜爱,目前已经成为西方组织界的一种管理潮流。在我国,海尔。联想。宝钢。武钢等许多知名组织,也在积极推行六西格玛管理。如何成功实施六西格玛管理,许多组织面临的实际问题,就是在实施六西格玛比较普遍的西方国家也不是立竿见影地给组织带来丰厚回报的,那么,对于管理水平相对较低的我国大多数组织来说,如何成功实施六西格玛管理呢?论文从以下四个方面提出建议,供组织实施过程中进行参考。
(1) 提高组织高层管理者的执行力
组织战略正确不能保证组织成功,成功的组织一定是在战略方向和战术执行力上都到位。组织实施六西格玛战略,不只是对产品质量的改进,还涉及到组织流程的改进,甚至组织架构。组织文化的变革,这些都需要高层管理者的执行力作为源动力,需要他们持续的支持和热情,否则,六西格玛管理战略实施是不可能获得完全成功的。提高组织的执行力就要求高层管理者常抓不懈,对政策的执行始终如一,并且要有严格而合理的管理制度作为保证。纵观成功实施六西格玛的组织,他们的成功无不折射出高层管理者执行力的作用。
通用电气(GE)公司,在1996年开始实施六西格玛的时候,韦尔奇以特有的激情,全身心地投入六西格玛行动中,并且动员整个公司全力以赴,通过施加强有力的影响,重构组织组织架构以及改变员工的态度,他以亲自动手的方式给予支持,比如到下层参加每周和每月的六西格玛评审,每周通过总结报告监视项目进展,等等。正是管理者执行力传递到各个部门,使各部门领导了解到公司最高层的决心,积极学习和推广六西格玛,从而使六西格玛在通用电气(GE)公司得到成功实施,并扎根于组织文化。
组织就是一个执行的团队,作为六西格玛管理团队的领袖,就要以身作则,在执行/推进方面亲力亲为才能成功。思科(Cisco)全球副总裁林正刚曾说,思科的成功不在于技术,而在于执行力。可见,仅有战略不能让组织在激烈的竞争中脱颖而出,而具有执行力可使组织创造出实质的价值。武钢由公司领导出任六西格玛管理项目明星,就是为了提高推行过程的执行力。
(2) 实施六西格玛管理是一场组织文化变革,需要变革管理
组织导入六西格玛管理理念,就意味着导入了六西格玛管理文化。六西格玛管理理念是以顾客为中心,提倡不断改进来统一员工的思想,以系统的方法为员工提供统一的工作和改进方式(DMIAC模式),这些要求对任何组织都是一种挑战,要求组织在推进六西格玛管理战略的过程中,组织要克服各种阻力,学习新方法,并让组织的员工接受这种新方法,以应对内外环境的变化。组织要做到这一点,需要改变员工的观念和行为。
没有做事方法的改变,就不会有结果的改变,六西格玛管理作为一种突破性战略,它的引入需要改变组织员工的观念和行为,这就会涉及到组织价值观和文化的改变,也会涉及到组织组织结构和体系架构的根本性改变,就会产生强大的变革阻力,它们表现为技术阻力。管理阻力。文化阻力等等。这就要求组织要加强变革管理,通过增强和保持沟通。激励和教育,使全体员工在观念和行为上接受六西格玛管理这一新理念。
(3) 建立激励和认可系统
员工是六西格玛管理活动中最重要的群体,组织绝大部分的改进项目由他们来承担,组织要成功地推行六西格玛管理,必须建立激励和认可系统,通过该系统的运作最大程度上激发组织员工参与六西格玛管理的责任感。激情和热情,这是六西格玛管理成功实施的关键。一些研究表明,实施六西格玛管理绩效处于前几位的公司中,有61%的公司将其激励与公司的战略目标联系起来,而低绩效的公司建立的这种联系却很少。比如,GE公司,韦尔奇在管理层全体大会上非常认真地对各级管理人员说:“……所有的经理都要成为绿带,所有经理半年内不能成为绿带,将不能在公司内晋升”。同样是这个公司,主管们的激励工资中,有40%与主要的六西格玛成就联系在一起。组织的激励措施可以是物质的,也可以是精神的,结合各个组织的特点灵活制定。
(4) 建设一支以黑带为核心的骨干队伍
六西格玛管理的一大特色是要创建一个实施组织,以确保组织提高绩效活动所必备的人力资源,必须有掌握六西格玛管理技术的人员,尤其是骨干人员,如黑带大师。黑带。绿带等。能否建立起一支掌握六西格玛技术。以黑带为核心的骨干队伍是六西格玛成功实施的又一关键因素。这个队伍的素质决定着六西格玛管理方法能否实施成功。建设骨干队伍的方法就是对人员进行精心挑选和持续培训,质量管理“始于培训,终于培训”,通过持续培训,使一批精心挑选的人员掌握了六西格玛管理方法的精髓,六西格玛管理方法在组织内的成功才有了保证。
黑带的挑选和培训是骨干队伍建设的重中之重。六西格玛管理是通过一个个项目的实施来实现的,作为项目领导者的黑带的素质和水平对项目的成功起着决定性作用。因此,挑选和培训黑带对于一个组织成功实施六西格玛管理来说尤其关键。著名的六西格玛管理专家Ronal D. Snee先生在总结六西格玛管理的成功经验时说:“成功的组织选择最好的人担当六西格玛黑带角色,并且将六西格玛黑带作为组织未来的领导人来培养,在他们结束了黑带使命后,将走上领导岗位”。
以成功实施六西格玛而著称的通用电气(GE)公司的目标是:“在未来几年内,组织中层以上领导人中,有过六西格玛黑带经历的要达到100%”。这些说法和做法对武钢也有所启发,武钢二级单位厂长或总工任黑带,即培养了他们分析问题。解决问题的能力,也培养了他们管理团队的能力,便于他们成长或提升为公司级领导。
(5) 与组织ISO9000标准质量管理体系相结合
ISO9000族标准为组织的质量管理工作提供了一个基础平台,而六西格玛管理给组织的质量管理工作带来了一个新的。垂直的方法体系。ISO9000标准为组织实现质量管理的系统化。文件化。法制化。规范化奠定了基础。而六西格玛管理作为一种现代质量管理理论,还具有更丰富的内涵,尤其包含了组织长期的经营管理战略。它是指组织为保证产品质量,综合运用一整套质量管理思想。体系。手段和方法,进行的系统的管理活动。因此,ISO9000标准和六西格玛管理的正确关系是相辅相承,互为补充。对于任何一个组织来说,应该依据ISO9000标准建立质量管理体系,进而加强组织质量管理的基础建设工作,同时实施六西格玛管理,以便推进和加强组织的质量改进工作。
武钢推行六西格玛管理最深刻的感受是:企业推行六西格玛管理可以给企业带来显著的经济效益,可以给企业带来持续改进,这是六西格玛管理给企业带来的最直接的功效,从深层次上讲,企业推行六西格玛管理意味着在企业中不断贯彻一种追求完善的理念,意味着培育一种质量文化。

,






























