剑灵:韩服新增泰天后续传说武器 全职业属性抢先看
剑灵:韩服新增泰天后续传说武器 全职业属性抢先看
在昨日韩服更新公告中更新了大量内容,新团本第三区间最终BOSS的开放,以及新时装/新幻影/新宠物等大量更新,还有新增泰天主线后续传说武器以及新增灵核,相信大家最想要知道武器和灵核属性,下面就来介绍一下这次内容。

韩服现在泰天武器最高阶段9段,可以直接进化圣火剑3段,进化材料需要用到赤梦秘苑最终BOSS掉落邪花魔女的刺目以及仙丹灵丹等材料。

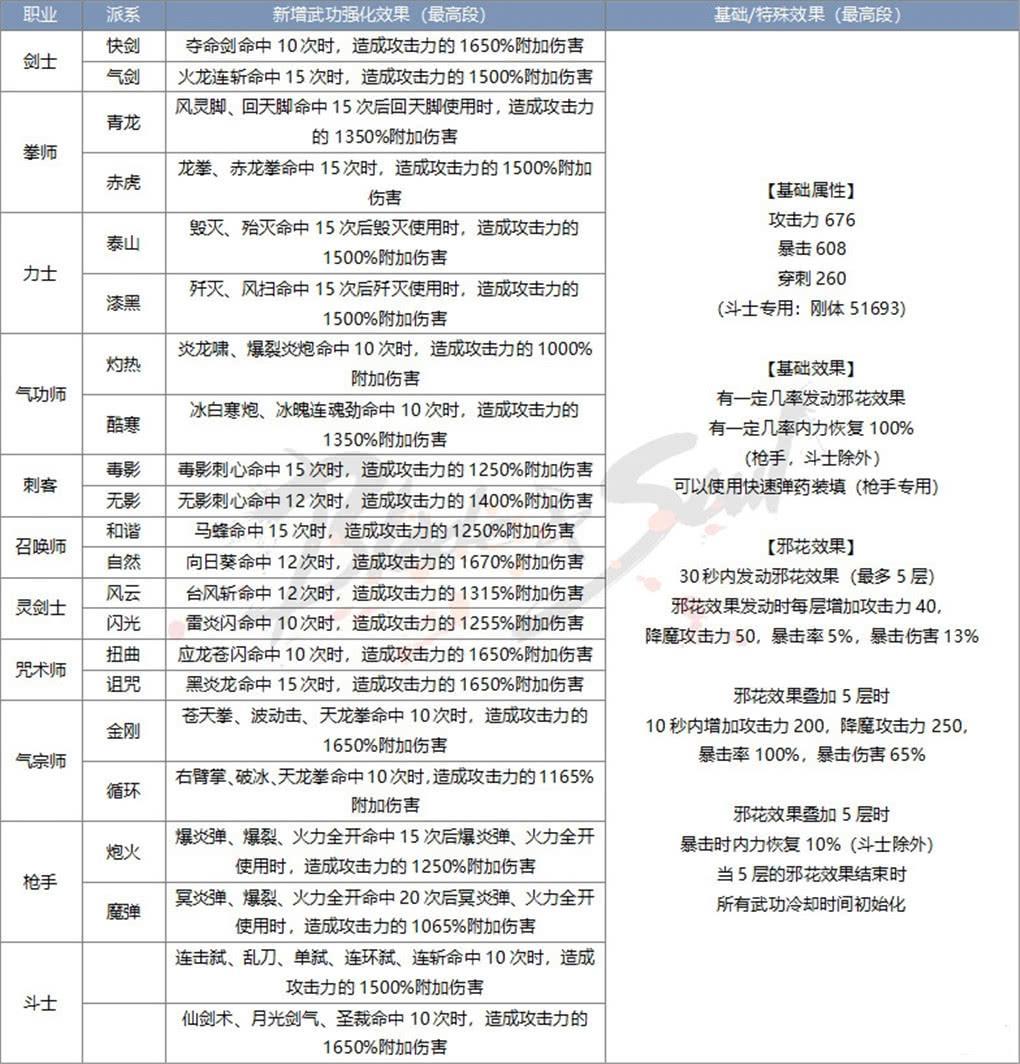
下面是韩服全职业圣火武器最高阶段属性,因为国服跟韩服武器系数上还是有很大差别,别代入国服武器,玩家仅供参考就行了,

除了新增泰天后续传说武器,还新增泰云灵核后续,这也是剑灵更新灵核最快的一次,据上次泰云灵核更新,持续不到一年就再次更新了。下面是韩服新灵核最高阶段属性,国服和韩服系数不一样,所以仅供玩家参考。

新灵核升级专属材料用洪门水,而获取渠道可以在熟练模式的英雄副本有概率获得。



























