省公务员行测答题技巧(国家公务员考试行测七种实用快速解题方法)
省公务员行测答题技巧(国家公务员考试行测七种实用快速解题方法)

平均49秒做一题,还要除去读题时间,思考的时间实际上是非常有限的,在这种时限下再简单的题目都会变得很难
其实无论是国家公务员考试还是地方公务员考试,解答行测遭遇最大的难题就是速度。据统计,平均每道题的作答时间只有不到50秒,国家公务员考试很少能有人在规定的时间内作答完全部题目。在这种时间限制下再简单的题目都会变得很难。国家公务员考试网就多年的公考经验,针对这个问题来为广大考生提供一些经验以供考生借鉴。
(一)行测考试的最大特点不是难,而是要快
行测考试的最大特点不是难,而是要快。用传统的解题思维来复习公务员考试显然是行不通的,公务员考试是讲究方法的考试,尤其是行测考试,每种题型都有规律可循,通过把握其命题方式才能找到最佳的答题方法,以最快速、最准确的方法完成答题。

(二)研究历年真题
真题是每年考试特点、变化最直接的体现,他直接体现了每年考试的内容、考点,给我们下年的备考指明了方向。另外,每年考点都会有一定的相似性(如下示例),所以熟练掌握对下次考试有很大帮助。
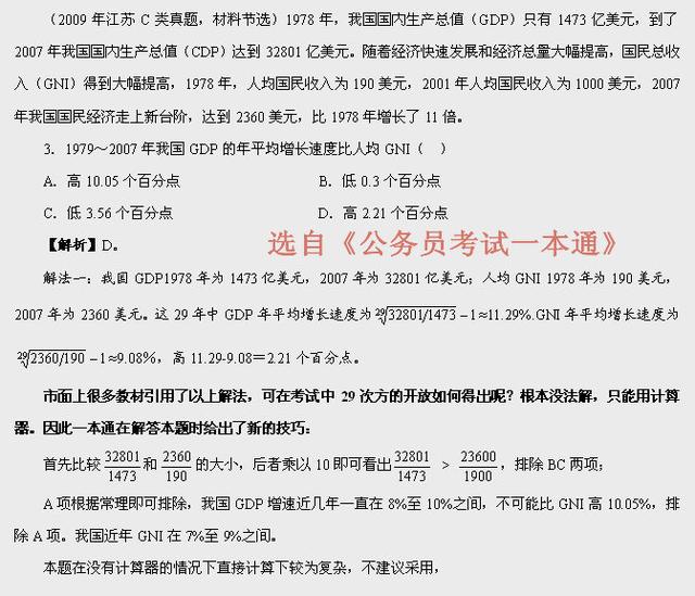
第一题 小张、小李、小王三人到商场购买办公用品,小张购买1个计算器,3个订书机,7包打印纸共需要316元,小李购买1个计算器,4个订书机,10包打印纸共需要362元。小王购买了1个计算器,1个订书机,1包打印纸共需要( )
A.224元 B.242元 C.124元 D.142元
第二题 去商店买东西,如果买7件A商品,3件B商品,1件C商品,一共需要50元,如果是买10件A商品,4件B商品,1件C商品,一共需要69元,若A、B、C三种商品各买2件,需要多少钱?( )
A.28元 B.26元 C.24元 D.20元
第三题 甲、乙、丙三种货物,如果购买甲3件、乙7件、丙1件需花3.15元,如果购买甲4件、乙10件、丙1件需花4.2元,那么购买甲、乙、丙各1件需花多少钱?( )
A.1.05 B.1.4 C.1.85 D.2.1
第四题 甲买了3支签字笔、7支圆珠笔和1支铅笔,共花了32元,乙买了4支同样的签字笔、10支圆珠笔和1支铅笔,共花了43元。如果同样的签字笔、圆珠笔、铅笔各买一支,共用多少钱?( )
A.21元 B.11元 C.10元 D.17元
可以看出,以上四道真题几乎是同一道题,但是却被考查了四次,这不仅仅是个例,这样的示例几乎每年都有,省考会出现国家考过的,国考也会出现省考近年考查过的。而在本题的作答上,一本通所采用的方法也非常巧妙。

(三)重视选项
行测全部为客观题,这就给我们寻求捷径提供了便利,而题目又包含题干 选项两部分,传统的教学考试中通常会忽略选项,认为那是投机取巧。实则不然,这样的思维方式对公务员考试非常不利。很多题目我们通过观察选项,配合使用排除法或者代入法,结合题目中的相关信息就可以直接得出答案,而通过传统的解题思维则会使题目变得复杂。

很多考生在拿到题目之后就按步骤开始读题,然后解题求得答案,再到选项中寻找正确选项,其实这样的想法有时会浪费掉很多时间。选项也是题目的一部分,它和题干是紧密相连的,离开选项单独看题目会大大降低我们同一时间的信息摄入量。我们发现公务员考试中的题目选项设置一般都不会太复杂,但是简单的内容中却包含着该题最重要的信息,有时候只用看选项即可知道该道题目所要考查的知识点和考查方式,有时候甚至我们需要结合选项才能完整的理解题干表述的内容。在读题时连着选项一起看,既能提高我们解题的准确率,也能大大的加快我们的解题速度。
(四)做题采用先易后繁、先简后难的原则
因为题目都不是很难,所以完全可以把考试比作抢分游戏,看谁抢得多,那么你是先抢简单的题目还是难搞定的题目,道理就这样简单。“先易后繁、先简后难!”你求学之路上很多老师都将过这个道理,公务员考试提现的更为明显。
(五)必要时学会放弃,绝不钻“牛角尖”
有时候,也许就是因为零点几分的差距,就与你的梦想失之交臂,从此人生走向另外一种完全不同的境地。国考行测的题目涉及各个方面的内容,题目类型多、内容量大、总体难度每年都在提高,如何在限定的时间范畴内,更为合理的分配时间,你要懂得放弃,所谓舍得舍得,有舍才有得。很多同学在做题的过程中,容易钻“牛角尖”,面对一道看似很容易做答确一时无法找到解题方法的题目时,很多考生的心理状况是:这题平常做过,不作太可惜了。马上肯定能作出来,再想一下,马上就可以出来。而等他发现无论使用什么方法,都无法解答出这道题目的时候,时间已经被他无情的挥霍在了这道最终没有解答出的题目中。
会做的题目,争取在最短的时间内得到最准确的结果;不会的题目,千万不要钻牛角尖,跟题目“耗上”,白白耽误了宝贵的做题时间,在2分钟内得不出答案的题目,应该暂时放弃,转移阵地,以免没有充足的时间作后面比较容易的题目,如果还有多余的时间,在慢慢思考。
(六)擅用排除法和代入法
排除法和代入法是公务员考试中最常用的解题方法,也是用的最多最重要的方法。但有的同学却总是到万不得已,没有思路的时候才会考虑这两种方法,这种想法非常不利于提高我们的解题速度。很多时候,我们可以不用太仔细的分析题干,直接排除本身有问题的选项,排除两表达意思相同的选项,排除和题干描述一样的选项等,很快的减轻了我们的解题负担。尤其在数学运算和逻辑推理等部分,运用排除法和代入法,可以为我们节省很多分析题干,找数量关系的时间。
(七)填涂答题卡注意事项
首先,不建议所有题目作出之后,一起涂答题卡。因为先做题,后涂答题卡,会造成没有时间填涂的问题(每年都会有,两个小时白做了),或者后期时间较短,自己比较紧张的情况下,容易出错。
其次,不建议作一题答一题。行测考试中,每个大项之间都有自己的规律性,作一题,涂一题,容易造成思路断层,影响思路。
最后,我们建议考生在考试过程中,应该是每做完一个大项后,涂一个大项的答题卡。这样不容易出错,不会影响做题思路,还可以在涂答题卡过程中思考刚刚做过题目的准确性。
【国家公务员考试网(http://www.chinagwy.org/)编辑整理】
,





























