高考外语口试需要报考吗?都考什么?该怎样准备?
高考外语口试需要报考吗?都考什么?该怎样准备?


凡是报考外语类专业或报考涉外专业(如国际金融、国际贸易、涉外会计、科技英语等)的考生需要参加各地市组织的外语口试。建议高考生都可以去报名考试下,在后面的报考志愿,说不准就用得到,只要提前准备充分了,一般也都能考过。外语口语成绩不计入考生高考总分,仅供高校相关专业录取时参考。
高考外语口试语种分为:英语、日语、俄语、德语、法语、西班牙语六个语种,考生参加外语口试时的语种以其在高考报名时所选择的语种为准。

一、高考外语口试英语类考什么?
外语口试包含三个组成部分:文章朗读、回答问题、口头作文。

二、外语口试三部分答题策略

联盟平台


完成所有的阐述后,考生要对自己说的话进行适当总结,再次点明观点。这时可借助in a word, in conclusion, to sum up, in short等进行总结。
在即兴发挥过程中,考生难免会出现思维停顿或不知如何措辞。这时不要紧张,更不要再三重复之前说过的话。可用well, generally speaking, as a matter of fact等为自己争取更多的时间,思考接下来要说的话。考生还要注意,口头表达和书面表达不同,忌出现过于复杂的长难句,以免使考官不能清楚地理解考生的观点。要多用简单明了的表达,把自己的观点清楚地传递给考官。

三、外语口试样卷
(小编下面以英语为例,其他语种相同)1. 朗读短文,并口头回答问题(共60分,其中朗读短文40分,回答问题20分)(1)朗读短文。你有2分钟的时间熟悉屏幕上的短文,并做好朗读准备。听到“开始录音”的信号后,在2分钟内把短文朗读一遍。(40分)

(2)回答问题。你有1分钟的时间再次阅读刚才朗读的短文,并回答短文后的4个问题。听到“开始录音”的信号后,口头回答问题,每个问题在15秒钟内完成。每个问题回答前,都有“开始录音”的信号提示(20分)

2. 口头作文(共 40 分)你有3分钟的时间阅读屏幕上的要点提示,并做答题准备。听到“开始录音”的信号后,在2分钟的时间内,用英文进行口头表述。要点提示:朋友在日常生活中很重要,但是交友要谨慎;我有一个好朋友,我们经常一起读书,运动,听音乐……;朋友可以一起分享快乐,有困难时互相帮助;友谊像生活中的阳光,不可缺少。答题录音:120s


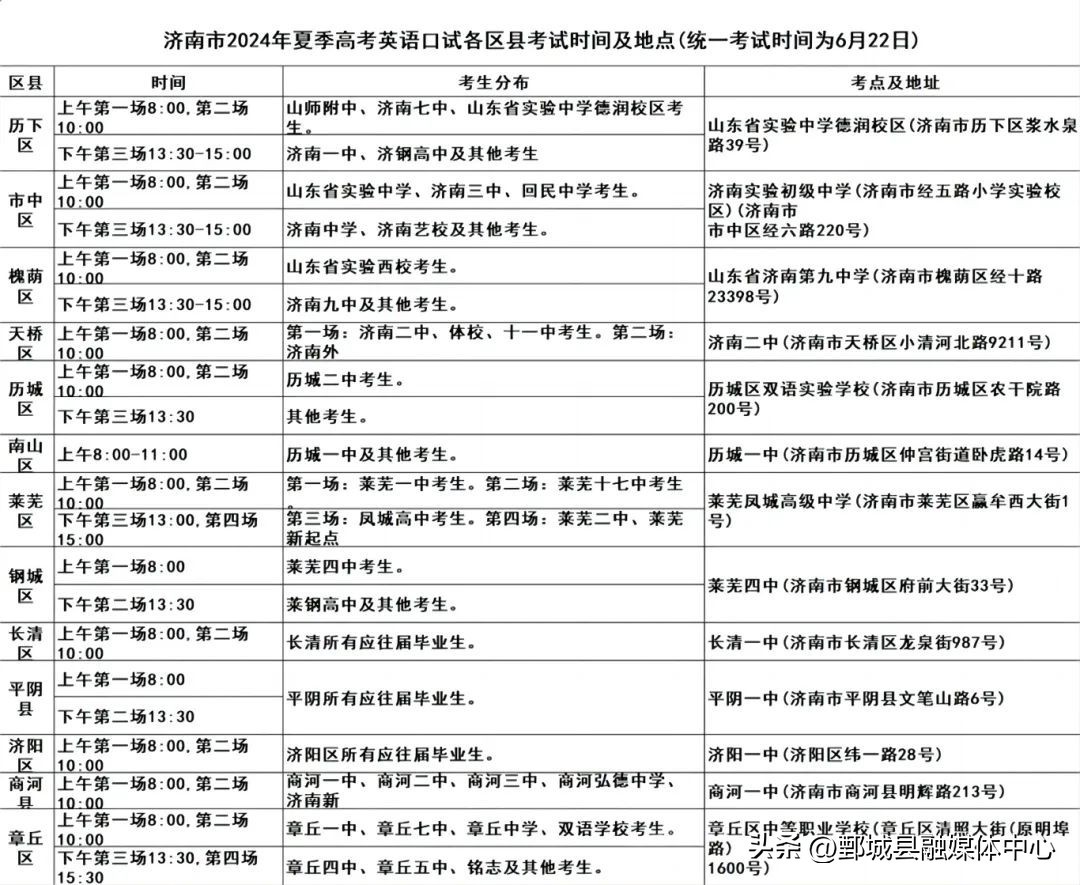
2024山东各地外语口试时间安排
济南

青岛
各位考生:
根据山东省教育招生考试院规定:报考外语或有外语口试要求专业的考生须参加外语口试。今年我市组织的外语口试的语种为英语、日语、俄语,其他语种的口试由高校负责组织。口试内容分为朗读、会话两部分。计分方法为百分制。具体提示如下:
一、网上报名
所有报考外语口试的考生均须网上报名,报名时须同时完成网上缴费、网上预约、打印外语口语考试预约单及记录表。
(一)时间及方式
1.报名时间:考生可于6月1日至6月10日(每天 9:00-17:00)、6月11日(9:00-10:00)进行网上报名。逾期不再接受报名。
2.登录方式:考生需登录青岛市教育局官方网站(
http://edu.qingdao.gov.cn/zsksy/),进入青岛市招生考试信息网页面,在页面右侧点击“便民服务系统”,进入页面后选择“青岛市夏季高考外语口语考试报名系统”进入报名界面,考生需输入身份证号和考生号登录报名系统。
(二)操作提示
1.考生登陆系统后进行个人信息核对。注意:姓名、语种、照片等信息务必认真核对,确保准确无误。
2.确认信息无误后,缴纳口语考试费。
3.缴费成功后,系统自动跳转至考试预约界面,考生进行预约。
4.预约完成后,考生打印外语口语考试预约单及记录表。
二、考试时间及安排
(一)今年我市外语口试时间统一安排在6月11日进行。口试由各区(市)招生考试机构具体组织,请考生主动咨询区(市)招生考试机构或所在高中学校,在本人高考报名所在区(市)招生考试机构指定地点和时间(见附件)参加考试。
(二)报考英语口试的考生。全市英语口试开考时间为6月11日上午8:00,英语口试考生须按时完成网上报名流程,按要求预约、参加考试。各区(市)辖区内均设有英语口试考点,请考生按时预约。
(三)报考日语口试的考生。全市日语口试开考时间为6月11日上午8:00,日语口试考生须按时完成网上报名流程,按要求预约、参加考试。
1.市南区、市北区考生须预约市北区考点,统一到市北区青岛交通职业学校考点参加考试;
2.李沧区、崂山区考生须预约崂山区考点,统一到崂山区山东省青岛第二中学考点参加考试;
3.其他区(市)考生预约本区(市)日语考点,到本辖区指定考点参加考试。
(四)报考俄语口试的考生。全市俄语口试开考时间为6月11日上午9:00,俄语口试考生须完成网上报名流程,预约市南区青岛电子学校考点。全市报考俄语口试的考生,统一到市南区考点参加考试。
三、成绩查询
6月20日,考生可登录青岛市教育局官方网站(
http://edu.qingdao.gov.cn/zsksy/),进入青岛市招生考试信息网页面,在页面右侧点击“便民服务系统”,进入页面点击上方“成绩查询”选择“青岛市夏季高考外语口语考试成绩查询”。
四、其他注意事项
(一)按时参加考试。考生须持高考准考证、身份证、外语口试预约单及记录表按预约时间参加口试,合理规划出行路线,避免错过考试。
(二)遵守考试秩序。考试期间,考生要服从考点工作人员的管理,自觉接受安检,有序进入考点、考场等相关场所;在候考、备考等考试环节中,不大声喧哗,不交头接耳,不相互交流。
(三)严格遵守考试纪律。严禁携带手机等各种通讯工具、手表、电子存储记忆录放设备以及涂改液、修正带等物品进入封闭区和考场,严禁携带任何考试材料离开考场。如有违纪、作弊等行为的,将依据《国家教育考试违规处理办法》和《中华人民共和国刑法修正案(九)》中的有关规定处理,并记入考生高考诚信档案;涉嫌违法的,移送公安机关。
附件(请点击阅读原文下载):
青岛市2024年夏季高考外语口试各区市考试地点及时间安排
青岛市招生考试院
2024年5月28日
淄博
各位考生:
我市2024年普通高校招生外语口语考试定于6月22日在各区县口语考试考点进行。为确保广大考生平稳顺利参加考试,现将有关事项提醒如下:
一、口试对象
报考外语或有外语口语考试要求的夏季高考考生须参加外语口语考试。
二、报名安排
(一)报名时间:5月27日至5月31日。
(二)报名缴费:应届生由生源学校负责组织报名和收费,往届生由区县招生考试机构负责组织报名和收费。
(三)收费标准:按照《关于明确普通高校招生与专升本考试收费标准的通知》(鲁发改价格[2023]927号)规定,外语口试测试费每考生35元。
三、考试安排
(一)考试时间:6月22日。
(二)考试地点:口语考试由考生报名所在区县组织(考点安排另行通知)。(博山区往年地点安排在博山中学)
(三)英语、日语、俄语、西班牙语口语考试均采用“人机对话”形式。考试内容分为朗读、会话两部分。考生按照考试安排,持身份证、准考证参加考试。
四、成绩查询
6月30日前,登录淄博市教育局网站或关注淄博市教育招生考试院公众号查询口语考试成绩。
五、注意事项
(一)进入考点后,考生应遵守考试纪律,主动接受考务工作人员按规定进行的身份验证核查和考试违规物品检查等。严禁携带手机、手表、电子手环、耳机及其他具有发送或接收信息功能的电子通讯设备等违规物品进入考试场所。
(二)注意考试时间,合理规划出行路线,避免错过考试。
六、咨询电话
淄川区5181294 张店区2282569 博山区4181364
临淄区7851022 周村区6412987 桓台县8264150
高青县6973644 沂源县3229038 市招考院2793621
淄博市教育招生考试院
2024年5月26日
聊城
一、报名要求
为更好服务考生,避免考生聚集,本次外语口试采取网上报名预约方式,报名时间为6月1日-9日,考生登陆聊城市2024年夏季高考外语口试报名系统(网址:
http://61.133.116.49:8090/stu),考生需要使用夏季高考考生号、身份证号登陆,预约外语口试时间并打印“外语口试通知单”。考生持夏季高考准考证、身份证、外语口试通知单和考试费按照预约时间到考点参加外语口试。
二、口试时间
6月11日(具体时间请根据预约单)。
三、口试地点
为方便考生参加考试,今年我市夏季高考考生可在学籍或户籍所在地县(市、区)考点进行外语口试。请考生登录预约系统,就近选择考点。不在聊城报考夏季高考的考生,外语口试详细情况请咨询报考地县级招生考试机构。
四、口试费用
根据《山东省发展和改革委员会 山东省财政厅关于普通高校招生考试收费标准的通知》(鲁发改成本〔2019〕1087号)文件,外语口试费每人35元,由各考点现场代收外语口试费。
五、口试内容
口试内容分为朗读、会话两部分,采取人机对话形式。
六、口试成绩
6月20日,考生可登陆聊城市2024年夏季高考外语口试报名系统(网址同上)查询口试成绩。口试成绩计分方法为百分制,60分及以上为口试合格,考生可填报英语(含科技英语、专门用途英语)、俄语、日语等外语类专业志愿。
临沂关于做好临沂市2024年普通高校招生外语口试工作的通知
各县(区)招生考试机构:
外语口试是测试考生外语口头表达和综合运用语言能力的考试,是高校录取考生的重要依据。凡报考外语和有外语口试要求专业的考生须参加外语口试。为做好今年我市外语口试工作,现将有关事项通知如下:
一、组织领导及口试时间、范围
2024年外语口试工作在省招生考试院的领导下,由市、县(区)招生考试机构共同组织实施,考生统一在夏季高考报名县区参加口试,考生就读学校负责汇总报名数据并于6月 15日前报各县(区)招生考试机林,由各县(区)招生考试机构全市口试的时间统一为7月3日至7月4日。
二、口试内容及工作程序
1.口试内容为朗读、会话两部分。通过对考生会话、朗读和复述已阅短文大意等方式来测验考生的口语表达能力和对语音、语调的掌握情况。各语种口试试题及评分标准按口试大纲要求命制。口试大纲见附件1。
2.考生须带准考证、二代身份证按要求参加口试
3.口试的程序。口试前各县(区)要布置好口试待考室备考室、考室。各考点要安排监考员负责维持好考场秩序,口试待考室中的考生根据安排分组进入口试备考室准备10分钟然后进入口试考室考试。朗读时间为3分钟,会话时间为7分钟。考生考毕立即离开考点,不准同待考的其他考生接触。在口试过程中如考生对教师的提问听不清楚,教师可以重复,但不得超过三遍。口试试题每半天一套。
4.口试计分方法和成绩汇总。计分方法为百分计分制(具体要求见附件1),其中朗读总分55 分,会话部分45 分。记录表中“生理缺陷”一项系指发音器官和听力的缺陷,如口吃、绞舌、严重鼻炎、重听等症。
口试结束后,各县(区)将外语口试记录表装订整理交市教育考试中心,口试成绩按附件要求建立数据库文件,于7月4日考试结束后上报市教育招生考试研究院公共邮箱
济宁

德州德城
各学校:现将德城区2024年夏季高考外语口试工作安排如下,请及时通知拟报考外语或有外语口试要求专业的考生参加报名考试。
报名时间:6月24日上午8:00至11:30,下午2:30至5:30。
报名地点:德州一中西校区(三八路)二号教学楼的一层(南门进入),
考生需带物品:夏季高考准考证、本人身份证 、黑色签字笔、35元现金。
考试时间:6月26日,具体场次及集合时间、地点在报名时告之考生。
温馨提示:
1.报名考生仅限在德城区和德州一中东校区参加夏季高考的考生。
2.由于天气炎热,考试时请带好足够的水,因为考点暂不提供饮水。
3.严格按照考点的要求准时到达。
4.由于报名和考试时间隔一天,如果离德州一中路途较远的,可以由同学代报名,报名时需要提供报名考生准考证、身份证复印件及报名费。
德城区招考中心
滨州
根据山东省招生考试委员会办公室《关于印发山东省2024年普通高等学校考试招生工作实施办法的通知》(鲁招考委办〔2024〕2号)要求,报考外语或有外语口试要求专业的考生须参加外语口试。为做好我县2024年夏季高考外语口试工作,根据市招考院统一要求,具体报名安排如下:
一、考试时间
2024年6月22日
二、考试地点
详见《口语考试通知单》。考生持居民身份证、《夏季高考准考证》、《口语考试通知单》,按照规定时间和地点参加考试,请于当次考试开考前半小时到达考点。
三、报名时间
2024年6月11日-6月15日(上午8:30-12:00;下午14:30-18:00)。
四、报名地点
博兴县教育和体育局五楼513室(胜利二路322号)。
五、报名费用
按照《关于普通高校招生考试收费标准的通知》(鲁发改成本[2019]1087号)规定,口试费用按照每考生35元收取。(由于工作要求,请各位考生务必准备35元现金)。
六、通知单打印
6月20日9:00—6月22日17:00;考生登录报名网站(网址详见《滨州市2024年夏季高考外语口语考试须知》),根据系统提示操作,打印《口语考试通知单》。
6月19日前,市招考院将通过滨州市教育局官网首页--招生考试栏目发布《滨州市2024年夏季高考外语口语考试须知》。
七、考试注意事项及流程
(一)考生应自觉遵守考点纪律,不得携带手机、手表等电子设备进入候考室和考场,严禁对试题和考试现场进行拍照。
(二)考生进入候考室熟悉考试要求和注意事项,开考前由工作人员引导至考场进行考试。
(三)考生入场后,输入个人信息登录口语考试软件,仔细核对自己的姓名和夏季高考考生号准确无误。
(四)口语考试配备了专用耳机,请将耳机的话筒佩戴在左侧,然后调整话筒略低于嘴部,考试过程中应减少触碰话筒。
(五)在试音环节,考生可以自由调节适合的耳机、话筒的音量值,并调试设备以确保自己能清晰听到系统语音、系统也能清晰收录考生语音,若耳机音质不清、话筒收音效果不佳可举手向监考老师示意确认。
(六)正式考试阶段,考生有3分钟的时间熟悉试题,当听到“考试正式开始”后开始作答。具体试题的答题完成后,但录音倒计时尚未结束时,考生应保持安静,避免产生杂音。
(七)考试环节遇到计算机故障等相关问题,举手向监考老师示意求助。考试过程中禁止退出考试系统,否则视为考试无效。
(八)全部考试结束后收好耳机,安静等待监考老师指示后,有序离场,不准与未完成口试的考生接触。
八、成绩发布
6月27日发布外语口试考试成绩,考生可通过滨州市教育局官网首页--招生考试信息栏目查询外语口试成绩。
枣庄
关于组织 2024 年夏季高考外语口试报名的通知
各生源学校:
为做好我市2024年高考外语口试工作,现将有关事项通知如下:
一、口试对象
报考外语或有外语口试要求专业的夏季高考考生须参加外语口试,此类专业具体查看高校招生章程。我市外语口试语种仅限:英语、日语和俄语。
二、报名安排
应届生报名
报名时间:5月23日至6月1日
威海
各位考生:
威海市2024年夏季高考外语口语考试定于6月11日进行。为确保广大考生平稳顺利参加考试,现将有关事项提醒如下:
一、考试对象
根据有关高校招生章程要求,凡所报专业有外语口试成绩要求的考生,均需参加外语口试。
二、时间地点
1.时间:6月11日。
2.地点:考试工作由考生报名所在区市组织,其中英语采用“人机对话”形式,日语、法语、俄语、西班牙、德语采取“人工对话”形式。具体考试地点以准考证为准。
3.证件要求:按照考试安排,考生须持身份证、文化考试准考证、口语考试准考证参加考试。
三、报名缴费
1.报名时间:6月1日至6月2日。
2.报名地址:登录http://hf.eltt.org:8106/进行网上报名(报名操作说明见网站)。
3.考试缴费:考试当天考点内扫码支付。
四、收费标准
按照山东省发展和改革委员会 山东省财政厅《关于明确普通高校招生与专升本考试收费标准的通知》(鲁发改价格[2023]927号)规定,口语考试费每考生35元。
五、考试流程
(一)英语。
1.考生进入候考室熟悉考试要求和注意事项,开考前由工作人员引导至备考室进行考试准备。
2.考生入场后,输入个人信息登录考试软件,要仔细核对自己的姓名和准考证号准确无误。
3.口语考试配备了专用耳机,请将耳机的话筒佩戴在左侧,然后调整话筒略低于嘴部,考试过程中应减少触碰话筒。
4.在试音环节,考生可以自由调节耳机、话筒的音量值,并调试设备以确保自己能清晰听到系统语音、系统也能清晰收录考生语音,若耳机音质不清、话筒收音效果不佳可举手向监考老师示意确认。
5.正式考试阶段,考生有90秒的时间熟悉试题,当听到“考试正式开始”后开始作答。答题完成后,在录音倒计时尚未结束时,考生应保持安静,避免产生杂音。
6.考试环节遇到计算机故障等相关问题,举手向监考老师示意求助。考试过程中禁止退出考试系统,否则视为考试违规。
7.考试结束后等待考试工作人员引导,有序离场。
(二)日语、俄语、西班牙语、德语。
1.考前20分钟进入候考室熟悉口试要求和注意事项,考前10分钟进入备考室熟悉试题,考前5分钟进入考场。
2.入场后考生进行朗读,然后与考官进行会话,考官对考生口试情况进行评分。
3.考试结束后等待考试工作人员引导,有序离场。
六、成绩查询
考生可于6月20日,登录报名网站查询考试分数。
七、注意事项
1.考生须按照准考证报到时间提前报到;迟到者不得参加当时段考试;考点考试任务全部结束后,不再安排考试。
2.考生须严格遵守考试纪律,可以携带黑色签字笔参加考试,严禁携带各种书籍资料、通讯或上网工具、电子设备、计算器以及涂改液、修正液等规定以外的物品进入考场。
3.并非所有的考生都必须参加外语口试。报考外语或有外语口试要求专业的考生须参加外语口试,此类专业具体可查看学校招生章程。
八、咨询电话
文登区招生考试中心:0631-8452742。
荣成市招生考试中心:0631-7562344。
乳山市招生考试中心:0631-6622312。
威海市教育招生考试院(市直考区):0631-5810205。
来源:山东考试信息
(声明:以上图文,贵在分享,版权归原作者及原出处所有。如涉及侵权,请权利方及时与我们将及时更正、删除或依法处理。)
鄄城融媒 吴常雷






























