科普一下,什么是五险一金?
科普一下,什么是五险一金?
大家好,我是爱堡母婴小编,今天为大家科普一下,工作中经常遇到的小常识,五险一金的问题,希望对大家有帮助,谢谢!
首先我们先了解一下,五险一金都包含哪些,其中五险包含:养老保险、医疗保险、生育保险、工伤保险、失业保险;一金指的是公积金。那这五险一金具体怎么交,怎么用呢,下边为大家整理了一个表格,能清晰的了解。

接下来为大家具体解释一下,他们的缴费年限及使用和注意的要点。
医疗保险
医疗保险就是我们常说的医保,但是这里的医保叫职工医保,跟平时在家的人员缴纳的居民医保类似但是他们报销比例、缴费金额等是有点不同的。

养老保险
养老保险是等退休后可以每月领取的退休工资,约等于国家给你发的退休工资。
领取条件为男60岁以后,女55岁以后。前提是必须在60岁前累计缴纳满15年的期限,否则是领取不到的。

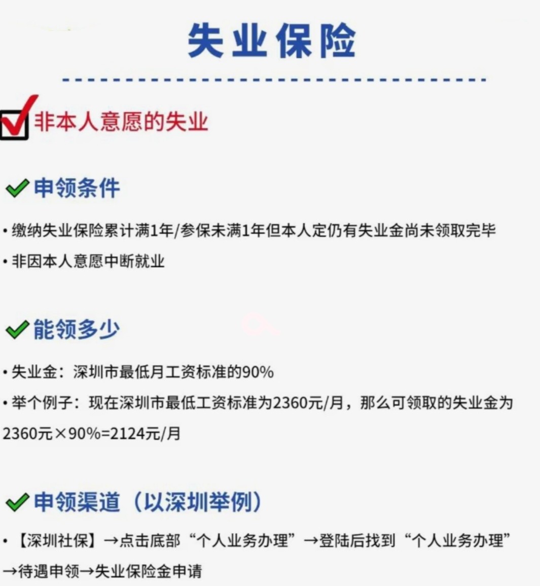
失业保险
失业保险就是没工作了可以领取失业金。
需要注意的是,主动离职是没有失业金的,而且失业金的领取需缴纳失业保险累计满一年,而且缴纳时间越久领取的月份越多。

生育保险
生育保险可以报销孕检、孕产费、还能领取生育津贴。
需要注意的是需要在所在单位缴纳生育保险满一年,而且需要在缴纳保险的当地才能报销。

工伤保险
工伤保险是因为在工作中受伤或职业病都能赔钱,而且在工作时间、场所、上下班路上、出差都可以算为工伤。
需要注意的是要保留相关证据,不用医保卡看病,及时和公司HR联系。

住房公积金
住房公积金是买房贷款、支付房租都可以使用的。特别是购房时用公积金贷款利率是很低的哦⊙∀⊙!

以上就是今天为大家分享的内容了,希望大家都好好工作,幸福生活,谢谢关注!






























