电动车防盗器6线说明图(电动车防盗器喇叭驱动电路)
电动车防盗器6线说明图(电动车防盗器喇叭驱动电路)

电动车,也叫电瓶车,加装的防盗器声音非常大,使用的是压电陶瓷蜂鸣片做成的喇叭,本文介绍压电陶瓷蜂鸣片的驱动电路:

下图的这种电动车,在出厂时就会装好防盗器。

电动车、电瓶车
与车配套的无线遥控钥匙,其实遥控的是防盗器,实现防盗报警、无钥匙启动车辆的功能。
加装的防盗器功能齐全,还非常便宜,20块钱左右包邮:

电动车电瓶车防盗器
防盗器声音非常大,非常好地起到了防盗报警的作用。
这么大的声音,是防盗器内置有压电陶瓷蜂鸣片做的喇叭:

压电陶瓷蜂鸣片(带直径为49mm的PVC膜)
拆开市面上的某一款防盗器,看看里面的电路板。
电路板的背面没有任何电子元器件,很简洁:

防盗器电路板背面
电路板正面,可以比较容易地辨别出喇叭驱动电路的4个三极管:

防盗器电路板正面
电路参数与本文原理图有点差异,属于正常,各家做法有点不一样。
一、电路说明
本文来分析一下电动车防盗器喇叭的驱动电路,也就是压电陶瓷蜂鸣片的驱动发声电路。
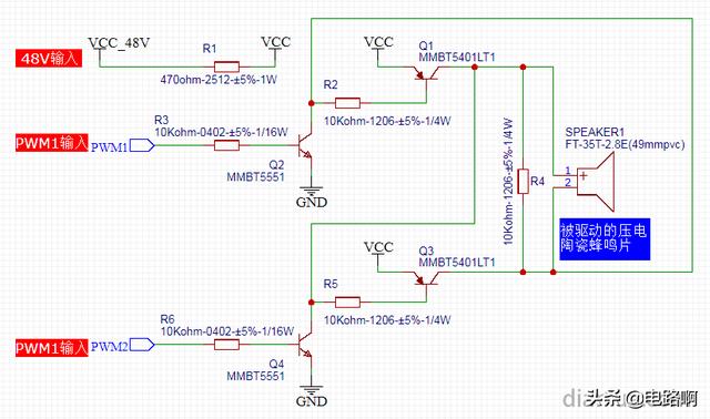
下图最右边的 SPEAKER1 就是压电陶瓷蜂鸣片,型号为 FT-35T-2.8E,带直径为49mm的PVC膜。

压电陶瓷蜂鸣片的驱动发声电路
这里以输入 48V 为例。PWM1 和 PWM2 为两个输入控制信号,其实是两个音频信号。两个信号不能同时为高电平,否则会造成短路。
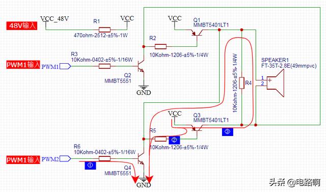
当 PWM1 为高电平、 PWM2 为低电平时,Q4、Q3不导通,蜂鸣片通过Q2、Q1导通:
①:PWM1为高电平,令Q2的be极正向导通;②:Q2导通,令Q1的eb极正向导通;③:Q1导通,驱动压电陶瓷蜂鸣片。

PWM1为高电平、PWM2为低电平时导通回路
相反,当 PWM2为高电平、 PWM1 为低电平时,Q2、Q1不导通,蜂鸣片通过Q4、Q3导通:
①:PWM2为高电平,令Q4的be极正向导通;②:Q4导通,令Q3的be极正向导通;③:Q3导通,驱动压电陶瓷蜂鸣片。

PWM2为高电平、PWM1为低电平时导通回路
用示波器测量 PWM1、PWM2 实际控制时的波形如下,两波形没有出现同时为高电平的情况。如果出现同时为高电平的情况,Q1、Q2、Q3、Q4同时导通,则电源VCC直接对地短路。

用示波器测试 PWM1、PWM2 实际控制时的波形
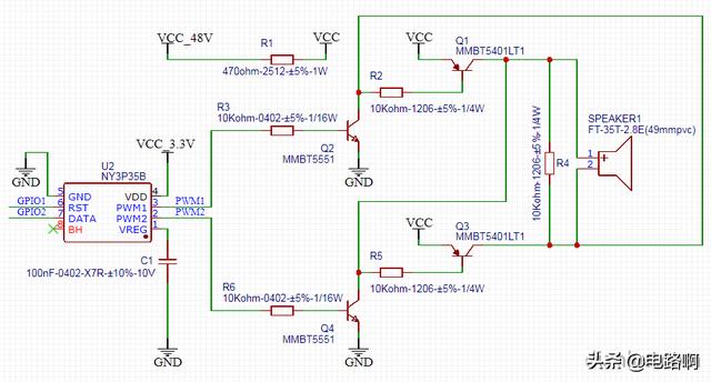
PWM1、PWM2信号可以用语音芯片产生,这里选用思泽远的 NY3P35B 为例,可以把指定声音文件烧录进芯片,GPIO1、GPIO2两个信号用来对语音芯片做控制。

语音芯片 NY3P35B 发出语音信号 PWM1、PWM2
二、注意事项
电路图中标注了各元器件的参数,选型时要特别注意。
由于在电压值较高的48V直流电压下使用,三极管选用高耐压的型号,NPN三极管选用 MMBT5551 ,PNP三极管选用 MMBT5401LT1。
承受高压的电阻选用1206封装,因为0402封装耐压不够。具体可以查询器件规格书,有不明白的欢迎留言交流。
三、最后
又学完一篇,啦啦队给大家鼓励打气一下!

关于电路的学习,希望大家,enjoy!
来源:电路啊
作者:LR梁锐
,





























