最新个体户年报流程来了!
最新个体户年报流程来了!
2022年度个体工商户年报已经开始,年报时间从2023年1月1日起至2023年6月30日。
个体工商户可以有以下三种年报方式:
一是到辖区内市场监管所现场填报;
二是在国家企业信用信息公示系统上填报;
三是利用手机小程序进行填报。
简单来说,2023年1月1日之前成立的个体户(以前叫做个体户或者个体工商户,现在叫做个体户或个体市监户,一回事,别纠结),都需要年报。
第一、个体户年报填写须知

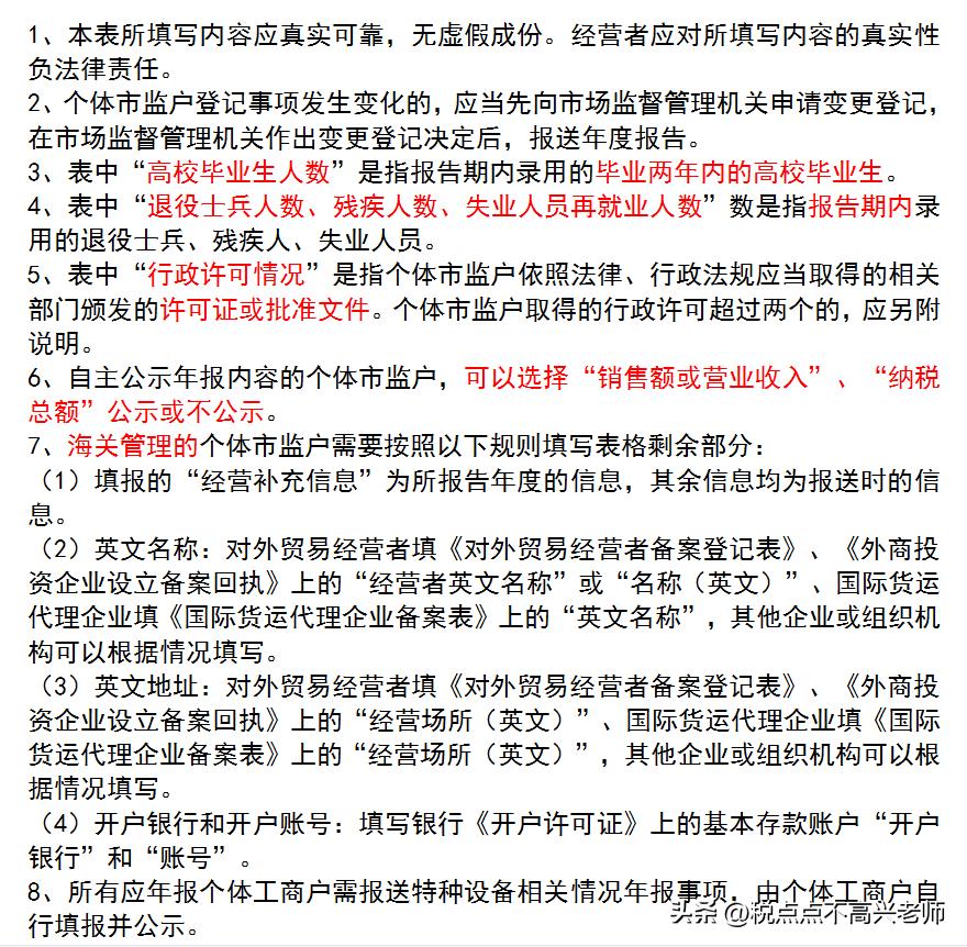
第二、个体工商户年度报告内容:
1.行政许可取得和变动信息;
2.生产经营信息;
3.开设的网站或者从事网络经营的网店的名称、网址等信息;
4.联系方式等信息;
5.市场监管总局要求报送的其他信息。
第三、年报流程
1,打开国家企业信用信息公示系统,全国统一网址:www.gsxt.gov.cn,选择相应的地区即可。
点击“企业信息填报”。

2,联络员登录。将统一社会信用代码输入进去,随后根据提示,填写联络员身份证号,输入验证码。
注意:若忘记联络员是谁,或者联络员输入错误,可联系当地市场监管部门查询。若原有联络员离职,可直接点击右下角“企业联络员变更”。


3,登录成功后,进入填报页面。选择左上方“年度报告填写”。

根据提示,选择“2022年度报告”。

阅读“年报须知”,依次点击“已阅”、“确定”。

按照操作提示,一步步往下面填写。


没有的信息可以不填写,或者填写成“0”。

4,填写完成后,一定要点击“提交并公示”,完成年报公示。

系统上显示“2022”“已公示”,就是公示完成。

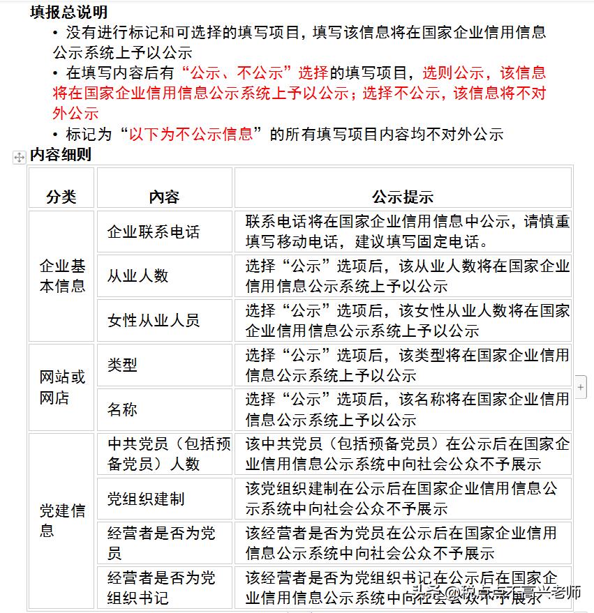
第四、个体户公示说明

注意事项有哪些?
6月30日前,可以修改当年报的年报。
6月30日以后,不能修改年报。
6月30日前,未完成年报,将面临1万元以下罚款。
越早年报,越早积累信用。
今年个体户年报界面可能会有一些变动,各地进度不一样,不过内容就是上面这些。


























