中年人最大的几个烦恼都有什么!我们该如何解决?
中年人最大的几个烦恼都有什么!我们该如何解决?
当我们步入中年这是人生中责任与压力交织的复杂阶段接下来就让DeepSeek为我们分析并解决这些问题!
1、经济压力
家庭负担:承担子女教育费用(如升学、留学)、房贷车贷、赡养父母等开支,经济链条紧绷。
养老焦虑:担忧自身未来养老金不足,或父母医疗费用增加带来的双重经济压力。
收入瓶颈:职业上升空间有限,收入增长难以匹配生活成本攀升。

2、健康危机
身体机能衰退:代谢变慢、体力下降,慢性病(三高、关节问题)逐渐显现。
心理疲劳:长期高压导致失眠、焦虑或抑郁倾向,更年期综合征(女性尤为明显)加剧情绪波动。
健康管理困境:工作家庭占用时间,难受坚持规律锻炼或定期体检。

3、职业挑战
职场竞争力下降:技术迭代加速,面临年轻一代的竞争,知识更新压力大。
转型风险:想突破职业瓶颈却受限于年龄歧视,创业或转行成本高、风险大。
失业恐惧:经济波动下,中年裁员危机感强烈,再就业难度较高。

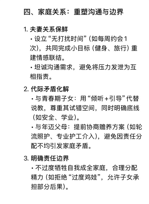
4、家庭关系矛盾
夫妻情感淡化:长期琐事消磨激情,沟通減少,可能面临婚姻危机或情感孤独。
子女教育冲突:青春期子女的叛逆与升学压力,代际观念差异易引发矛盾。
赡养责任重压:父母年迈需长期照料,平衡工作与陪护的精力分配难题。

5、自我价值迷茫
中年危机感:对人生意义的追问,遗憾未实现的理想,产生“时间有限”的紧迫感。
社会角色固化:被家庭和职场角色定义,失去个人兴趣发展空间,产生存在感缺失。
外貌焦虑:衰老迹象(白发、皱纹)引发对年龄的敏感,社会对中年外表的隐形评判加剧不安。

总结:中年烦恼的本质是多重社会角色与有限个人资源之间的矛盾。这一阶段既是挑战,也可能成为重新审视生活优先级、调整人生节奏的契机。许多中年人通过主动规划健康、财务和家庭关系,逐步找到新的平衡点。
关键思维转变
从“解决问题”到“管理问题”:接受部分烦恼无法彻底消除(如父母衰老),转而优化应对方式。
从“横向比较”到“纵向成长”:减少与同龄人的物质攀比,专注自身生活质量的改善。
利用“中年智慧”:用经验规避年轻人易踩的坑,将沉淀的资源转化为新机遇。
中年危机本质是一场资源再分配与价值观重构的过程。通过主动规划、接纳变化,许多人反而在40岁后进入更自洽的人生阶段—经济更从容、家庭更凝聚、自我更清醒。关键在于:不恋过去,不畏将来,把中年活成“人生第二个青春期”




























