UC3842详解各引脚功能及应用电路
UC3842详解各引脚功能及应用电路
C3842是一种高性能固定频率电流型脉宽控制器,它可以直接驱动MOS管和IGBT,引脚图如下。

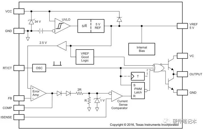
内部框图如下

1脚COMP是内部误差放大器的输出端,通常此脚与2脚FB之间形成反馈网络,外接阻容元件,以确定误差放大器的增益和频响。
2脚FEED BACK是反馈电压输入端,此脚与内部误差放大器同向输入端的基准电压(一般为+2.5V)进行比较,产生控制电压,控制脉冲的宽度。
3脚ISENSE是电流取样端。当检测电压超过1V时缩小脉冲宽度使电源处于间歇工作状态。
如下图,在外围电路中,在MOS管Q1的源极串接一个小阻值的取样电阻,将脉冲电流转换成电压,此电压送入3脚,控制脉宽。当负载电流超过额定值或输出短路,引起开关管Q1电流增加,R2上的电压反馈至3脚,当R2上的电压大于1V时,通过内部电流放大器使导通宽度变窄,输出电压下降,同时也使UC3842工作电压下降。当下降至一定电压以下时,UC3842就停止输出,过流保护电路工作,达到保护功率管的目的。短路现象消失后,电源自动恢复正常工作。
4脚RT/CT是定时端。内部振荡器的工作频率由外接的阻容时间常数决定,f=1.8/(RT×CT)。
5脚GND是接地。
6脚OUT是输出端,此脚为图滕柱式输出,上升、下降时间仅为50ns,驱动能力是±1A。
7脚Vcc是直流电源供电端。具有欠、过压锁定功能,芯片功耗为15mw。当供电电压低于+16V时,UC3842不工作,此时耗电在1mA以下。输入电压可以通过一个大阻值电阻从高压降压获得。芯片工作后,输入电压可在+10~+30V之间波动,低于+10V停止工作。工作时耗电约为15mA,此电流可通过反馈电阻提供。
8脚VREF是基准电压输出,可输出精确的+5V基准电压,有50mA 的负载能力。
UC3842的电压调整率可达0.01%,最高工作频率为500kHz,启动电流小于1mA,输入电压为10~30V,基准电压为4.9~5.1V,工作温度为0~70℃,输出电流为1A。
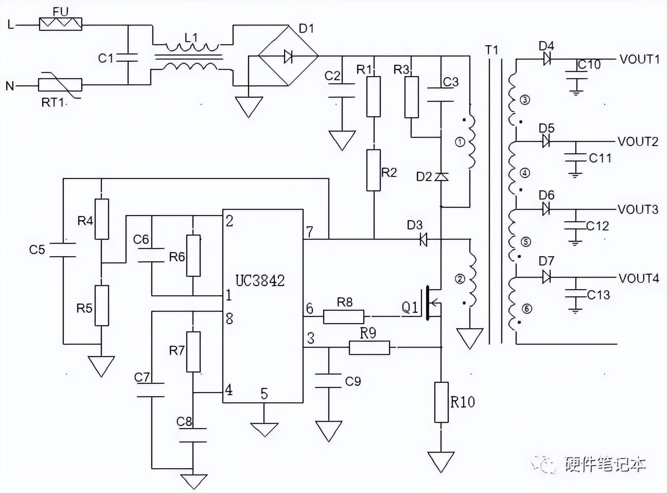
参考应用电路如下
电路1,UC3842工作过程

1.该电路由UC3842 构成的开关电源电路,220V 市电由C1、L1 滤除电磁干扰,经D1整流、C2 滤波,负温度系数的热敏电阻RT1 限流;
2.经桥堆整流,通过电阻R1、R2降压后加到UC3842 的7脚供电端,为UC3842 提供启动电压;
3.电路启动后变压器副绕组②的整流滤波电压一方面为芯片提供正常工作电压,另一方面经R4、R5分压加到误差放大器的2脚反相输入端,为芯片提供负反馈电压,其规律是此脚电压越高驱动脉冲的占空比越小,以此稳定输出电压;
4.4脚和8脚外接的R7、C8 决定了振荡频率,其振荡频率的最大值可达500KHz;
5.1脚和2脚外接的R6、C6用于改善增益和频率特性。根据输出电压的数值大小来改变R5,以确定其反馈量的大小;
6.6脚输出的方波信号经R8驱动MOS管;
7.变压器原边绕组①的能量传递到副边各绕组,经整流滤波后输出各数值不同的直流电压供负载使用;
8.3脚是电流取样脚。电阻R10 用于电流检测,根据保护要求来确定检测电阻R10 的大小,通常R10 是2W、1Ω以下的电阻。当电源过载时,3842保护动作,使占空比减小,输出电压降低,3842的供电电压也跟着降低,当低到3842不能工作时,整个电路关闭,然后靠R1、R2开始下一次启动过程。经R9、C9 滤波后送入UC3842 的3脚形成电流反馈环,所以由UC3842 构成的电源是双闭环控制系统,电压稳定度非常高。
注意:
在这种保护状态下,电源只工作几个开关周期,然后进入很长时间(几百ms到几s)的启动过程,平均功率很低,即使长时间输出短路也不会导致电源的损坏。由于漏感等原因,有的开关电源在每个开关周期有很大的开关尖峰,即使在占空比很小时,辅助电压也不能降到足够低,所以一般在辅助电源的整流二极管上串一个电阻和电容,用来吸收开通瞬间的尖峰电压。使用这个电路,必须注意选取比较低的辅助电压,对3842一般为13~15V,使电路容易保护。
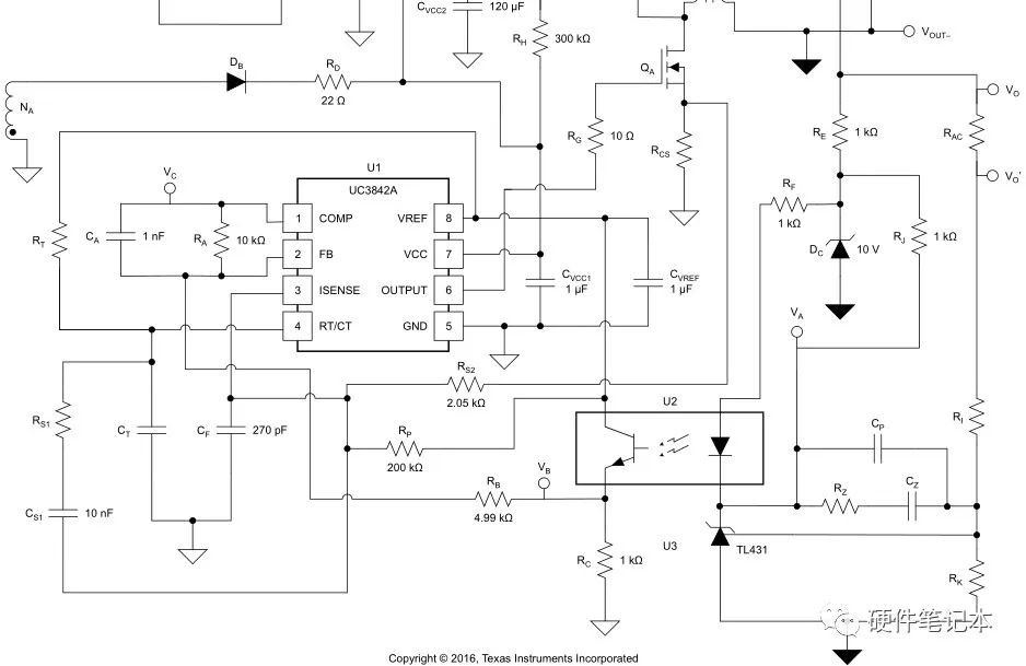
电路2,反馈过程

RF用来限制线性光耦二极管的电流
RJ用来限制TL431的电流
R1,Rk为输出采样电阻
Rz,Cz,Cp组成输出电压补偿器
TL431是一个有良好的热稳定性能的三端可调分流基准源。内部含有一个2.5V的基准电压,所以当在参考端引入输出反馈时,器件可以通过从阴极到阳极很宽范围的分流,控制输出电压。
当输出电压升高时,经电阻R1及RK分压后输入TL431的参考电压也升高,稳压管的分流也就增加,光耦中发光二极管的电流增大,流过光耦中的光电三极管的电流也相应的增大,因为VREF不变,所以RB端电压变小,UC3842内部误差放大器的增益变大,输入反馈电压降低,导致UC3842脚6输出驱动信号的占空比变小,输出电压下降,达到稳压的目的;
输出电压降低时,误差放大器的增益变小,输出的开关信号占空比变大,最终使输出电压稳定在设定的值。
优点:
1.该电路因为采用了光电耦合器,实现了输出和输入的隔离,弱电和强电的隔离,减少了电磁干扰,抗干扰能力较强,而且是对输出电压采样,有很好的稳压性能。
2.该电路通过调节误差放大器的增益而不是调节误差放大器的输入误差来改变误差放大器的输出,从而改变开关信号的占空比。这种拓扑结构不仅外接元器件较少,而且在电压采样电路中采用了三端可调稳压管,使得输出电压在负载发生较大的变化时,输出电压基本上没有变化。
UC3842详解各引脚功能及应用电路
「链接」





























