足足等了116天!东本“机油门”终于落地,召回13万辆CRV
足足等了116天!东本“机油门”终于落地,召回13万辆CRV
5月16日,在东风本田“机油门”事件发生后的第116天,此前一直摆出一副死猪不怕开水烫的东风本田终于发布了召回计划。

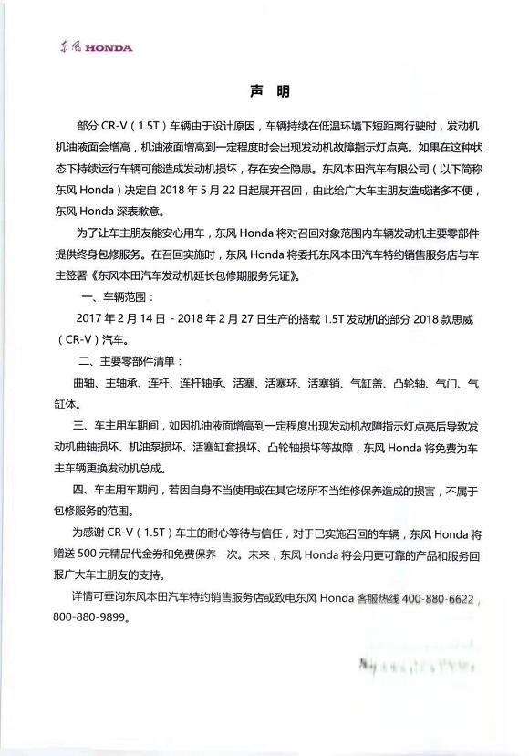
根据《缺陷汽车产品召回管理条例》和《缺陷汽车产品召回管理条例实施办法》的要求,东风本田汽车有限公司向国家市场监督管理总局备案了召回计划,决定自2018年5月22日起,召回2017年2月14日至2018年2月27日生产的搭载1.5T发动机的部分2018款CR-V,共计130455辆。
针对“机油门”事件,东风本田给出的解决方案是为召回范围内的车辆免费更换空调控制单元、升级FI-ECU软件,对搭载CVT变速箱的车型同时更换散热器下水管总成、升级TCU软件,抑制机油液面增高,消除安全隐患。召回实施时为对象范围内的车辆免费更换发动机机油和机油滤清器,并添加发动机清洁剂。

值得一提的是,本次召回是在国家市场监督管理总局启动缺陷调查情况下开展的。在消费者的强烈投诉下以及有关部门的督促下,东本才最终出台了上述召回政策。

四个月左右的喧嚷,终于尘埃落定,但东本十几万CR-V的消费者却受到了极大的伤害,而东风本田本身也因“机油门”事件,在品牌影响、信誉及销量上受到了重创。而且在“机油门”的背后又牵扯出了一系列的问题等着我们。为什么会造成这种情况?这种事又该如何彻底杜绝类似事件的发生?厂家该注意什么、消费者又该怎么做呢?
“机油门”事件回顾,自导自演终酿苦果!
2017年12月,有网友在CR-V论坛上发帖爆出,当事人驾驶的2017款CR-V提车不到一个月、行驶里程仅1100公里就出现了机油异常增多,且发动机频繁出现二号缸缺火的现象。这个帖子正是东风本田“机油门”事件的导火线。


2月初,东风本田公开承认CR-V机油增多,但表示机油中混入汽油正常,超过上限在30mm以内对发动机没任何影响,但此说法跟用户手册上所讲的并不一样。不久,东本宣布2月下旬开始召回CR-V,但给出的解决方案却是:升级ECU程序,修改机油尺的刻度和修订用户手册。东本的做法仅仅是欲盖弥彰,改变的也仅是表面工作,消费者和媒体对此并不买单。
3月1日,国家质检总局执法督查司就消费者广泛关注的东风本田思威(CR-V)等车型“机油增多问题”约谈了东风本田,要求生产企业高度重视,并严格按照法规要求消除车辆缺陷。

3月2日,东风本田对全新一代CR-V进行暂停销售处理,但并未作出其他实质性的车辆问题处理。直到时隔数月后,相关部分涉事车型终召回,至此“机油门”事件总算有一个确切交代。
从早期的被动调查,到后来的规避实质、质检约谈以及含糊交代,东风本田在此次事件中的态度和处理结果都是让大家觉得无耻和应付。相应的,东风本田的品牌公信力和近期销量方面也为之付出了巨大的损失,希望其他车企能引以为戒。
“机油门”事件反思,我们得到了什么教训?
其实,汽车因为车辆的某些零件发生问题进行召回是常有的事,但为什么说东本“机油门”却值得反思呢?
1、东本“机油门”事件发生后,对消费者造成了很大的伤害,但厂家却在四个月后才发布了召回计划且依旧不完善
2、车企推卸责任,期间虽给出解决方案,但无法对问题起到根本性的作用
3、“机油门”事件发生后,受影响的消费者只能被动的坐等厂家给出处理结果

首先,东本虽然推出了召回方案,但很可能无法彻底解决机油增多的问题。根据目前公布的召回方案,东本此次仅召回CR-V,并没有对此前声明中同样受“机油门”影响的思域、杰得等其他车型做出处理。而且,召回中明确提只是针对“低温环境下短距离行驶”导致的“抑制机油液面增高”做了处理,并未对发动机内部做出调整。

写到这里,笔者不仅想起去年年底进行二次召回的某合资品牌。同样的热销车型,同样的大面积故障,甚至还涉及到严重的行车安全。尽管全社会对召回的呼声强烈,最终却仅仅采取了“打补丁”的方式,以至于在2017年年底进行了二次召回,同样在国家质量监管部门的严格督促下,被迫采取二次召回,对补丁进行再处理。
如何才能杜绝类似事件的再次发生呢?除了国家质量监管部门要出台更严厉的条文规定、进行处罚外,还需要汽车厂家从根本上认识到问题的严重性,水能载舟亦能覆舟,失去品牌公信力是多少钱都无法弥补的。

作为一家汽车公司,东风本田应该对长期以来支持自己的消费者们负责,产品出现质量问题,就应该立刻召回产品,进行根本性的修复,并补偿消费者,而不是一拖再拖把责任都推卸给车主。
消费者也应该在购车时擦亮自己的眼睛,选择一些产品力、品牌公信力都较强的汽车品牌,并在车辆发生故障后第一时间找4S店进行修理,适当的时候可拿起法律的武器维护自身的合法权益,并找有关部门进行投诉。
结语:此次东本“机油门”事件,是对中国汽车市场健康状况的一次考验,显然,我国的汽车市场仍存在着严重的问题,这需要管理者、汽车厂商、消费者的共同努力才能改善这种市场环境。而对于东风本田对CR-V的召回,来的真的太晚了。





























