全国公交一卡通真来了!刷遍两百余座城!武汉明天发售,乘车8折!办卡攻略在
全国公交一卡通真来了!刷遍两百余座城!武汉明天发售,乘车8折!办卡攻略在此

有人说
“如果你想了解一座城市,
就去坐公交吧”
公交,某种程度而言
它其实也是一座城市的名片
承载着一座城市的气质与文化
通过它
你能最直观地感受这座城市的气息

当然
想要像一个本地人一样
愉快方便地坐公交
就必须拥有一张当地的公交卡
但是
卡真的太多太多
而且在外地要买卡要退卡
真的很麻烦
现在,好消息来了!
备受期待的“全国公交一卡通”
正式在武汉亮相!明天发售!

昨日上午10时,记者从武汉通公司了解到,北京、天津、上海、重庆、武汉、广州、深圳等138个城市,近日同步发行了统一版面的“新中国成立70周年”互联互通纪念卡。这标志着具有互联互通功能、一卡刷遍全国公交的公交卡,正式落地武汉!
激动过后,
你肯定很关心↓
公交一卡通长什么样?
在哪里可以买?多少钱?
刷卡有什么优惠?
全国哪些城市可以用?
地铁上能用吗?
楚天君已经帮您都整理好了


卡片是大红色
印有交通联合字样
记者拿到一张新卡发现,整张卡片采用全红色的设计,简洁大方,正面右下角印有“交通联合”字样,正中心部分印有全国统一的发卡机构注册识别码,右上角是发行城市:武汉。

楚天都市报记者 李辉 摄
卡的背面则分别印有发行公司、发行卡的编号和客服电话等信息。

昨日下午,记者来到武昌翠柳街公交712路终点站,登上一辆公汽,找到标有“交通联合”字样的刷卡机,用新卡一刷,“滴”的一声就成功了。不少公交司机都表示,是第一次看到“交通互联”卡,卡片的红色样式很容易辨认。

楚天都市报记者 李辉 摄

武汉市内除了黄陂
坐公汽轮渡都可打8折
武汉通公司相关负责人表示,目前交通互联卡可在武汉市区范围内全部公交、轮渡使用,并享受8折优惠。
需要说明的是,除了黄陂部分区域公交不能使用外,武汉城区包括新洲、蔡甸、江夏等地的公交也均可使用,湖北省范围内大部分城市也已经互通。预计到明年可实现公交免费换乘。

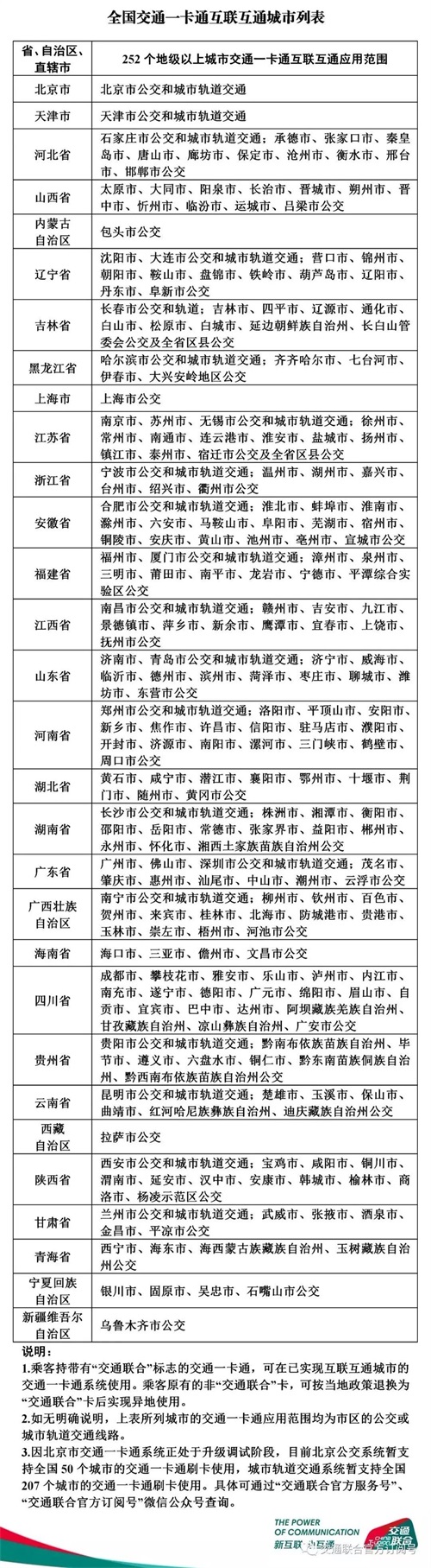
全国252个地级以上城市已实现互通
(下图中名单截至2025年9月,还在增加中,每月中旬更新)


目前武汉地铁不能用
预计最快2025年
可实现地铁9折优惠乘车
据介绍,该卡目前在武汉地铁上尚不能使用,需要等到武汉地铁接入全国互联互通系统,预计最快2025年可实现地铁9折优惠乘车。届时,持有“交通互联”字样的卡片,也可在全国252个加入互联互通的地级城市地铁上使用。具体使用地点和方式,可通过交通互联官方服务号、交通互联官方订阅号两个微信公众号进行查询(每月中旬发布最新名单)。

每张卡售价30元
线上线下均可申购充值
记者了解到,每人限购2张新卡,每张卡售价为30元。
目前,可通过两种渠道申请新卡:
一是线上渠道,先关注“武汉通行”微信公众号,选择菜单特色卡-纪念卡商城内购买,10月11日18时起开售,13日18时停售。

二是线下渠道,从10月11日9时开始,市民可去以下3个地点排队购买:江汉区京汉大道822号前进五路路口(亚洲心脏病医院斜对面)、徐东地铁站L口地下匠心汇商业街和王家湾地铁站内M出口处(汉堡王旁)。
新卡的充值也很方便:
线上充值可通过下载“武汉通行”手机客户端,或关注“武汉通行”微信公众号获取手机充值方式说明(暂不支持苹果手机和不具备NFC功能的其它类手机)。
目前,线下充值有7个地点,具体为:
汉口——
市民之家:金桥大道117号市民之家一楼B21号柜台;
江汉路:江汉区京汉大道822号前进五路路口(亚洲心脏病医院斜对面);
汉口火车站:地铁站内金家墩出口方向(CD出口方向);
武昌——
洪山广场:洪山广场地铁C出口(良品铺子旁);
徐东:徐东地铁站L口地下匠心汇商业街;
汉阳——
王家湾:地铁站内M出口处(汉堡王旁);
钟家村:地铁四号线钟家村站D出口。

有人全国范围集卡
武汉新卡线上申购者过千
因为目前“交通互联”卡的发行有限,所以成为不少人争相收藏的目标。在汉大学生小孙向记者展示了其收集的长沙、深圳、天津、十堰等多个城市“交通互联”卡,卡片样式设计是统一的,在正面右上角则印有不同的城市名。小孙说,他通常会在有卡的城市多买两张,除了自己收藏,还能和其他收藏者进行交换互补。
像小孙这样的集卡者并不少,武汉通公司相关负责人透露,从9月28日开始,该公司已经陆续接到购卡的咨询电话,目前线上申请购卡的人数已过千人。
特别提醒:
首批卡发行5000张,售完即止

来源:楚天都市报原创
记者:黄永进 李辉 通讯员 刘伊好
编辑:肖苔 实习编辑:白雨香 蔡婧萱

如果让你用一个词形容武汉,
你的答案是?

景有颜值,人有气质,城有品质——伫立江滩,长江灯光秀异彩纷呈,那叫“灵醒”;
傍晚东湖边人们悠闲漫步,萦绕着一份“虚浮”;
在光谷,高新技术产业快速发展,“尖板眼”数不胜数;
武汉的院士还有教授高工,个个都是顶呱呱的“扎实”……
今起,楚天都市报陆续推出“武汉气质词典”系列H5,对武汉的十个城市气质关键词进行解读。快戳下图跟小编一起看看吧~~


























